本网讯 4月9日,园艺学院刘永胜团队在《Genome biology》发表题为“Allelic structural variation at the NLR25-1 locus enhances defense against Pseudomonas syringae in kiwifruit”的研究论文,该研究构建了包含毛花猕猴桃和中华猕猴桃两个物种的种间泛基因组,并结合种间杂交F1子代的等位基因差异表达分析,鉴定到一个位于NLR25-1基因位点启动子的种内保守且种间高度分化的结构变异。该变异在毛花猕猴桃中引入了一个物种特异性的WRKY转录因子结合位点,允许WRKY75激活其表达,从而增强毛花猕猴桃了对Psa的防御能力。
猕猴桃溃疡病是由丁香假单胞杆菌猕猴桃致病变种(Pseudomonas syringae pv. actinidiae,Psa)侵染引起的一种细菌性病害,具有蔓延快、传染性强、致病率高、根除难度大等特点,被称为猕猴桃产业的“癌症”。大多数中华猕猴桃易感溃疡病,而其野生近缘种毛花猕猴桃则对溃疡病有着较强的抗性,其背后的分子机制尚不清楚。

研究团队从全国各地采集了11个野生毛花猕猴桃样本,以及一个中华猕猴桃和毛花猕猴桃杂交F1代样本‘HH-1’,并使用第三代测序技术进行测序,从头组装成24个高质量单倍型基因组。这些基因组大小介于581.2 ~ 630.7 Mb,contig N50介于5 ~ 21 Mb,BUSCO评估显示保守基因完整度平均达98.62%,LAI值高于18.94,为后续分析奠定了坚实的基础。结合已经发表的基因组,该研究利用PGGB软件构建了包含共计24个中华猕猴桃和毛花猕猴桃样本的无参考偏差的泛基因组图谱,共检测出31,790,044个SNP,13,512,079处InDel和623,478处结构变异,其中有269,784处结构变异在两个种内保守且种间高度分化。
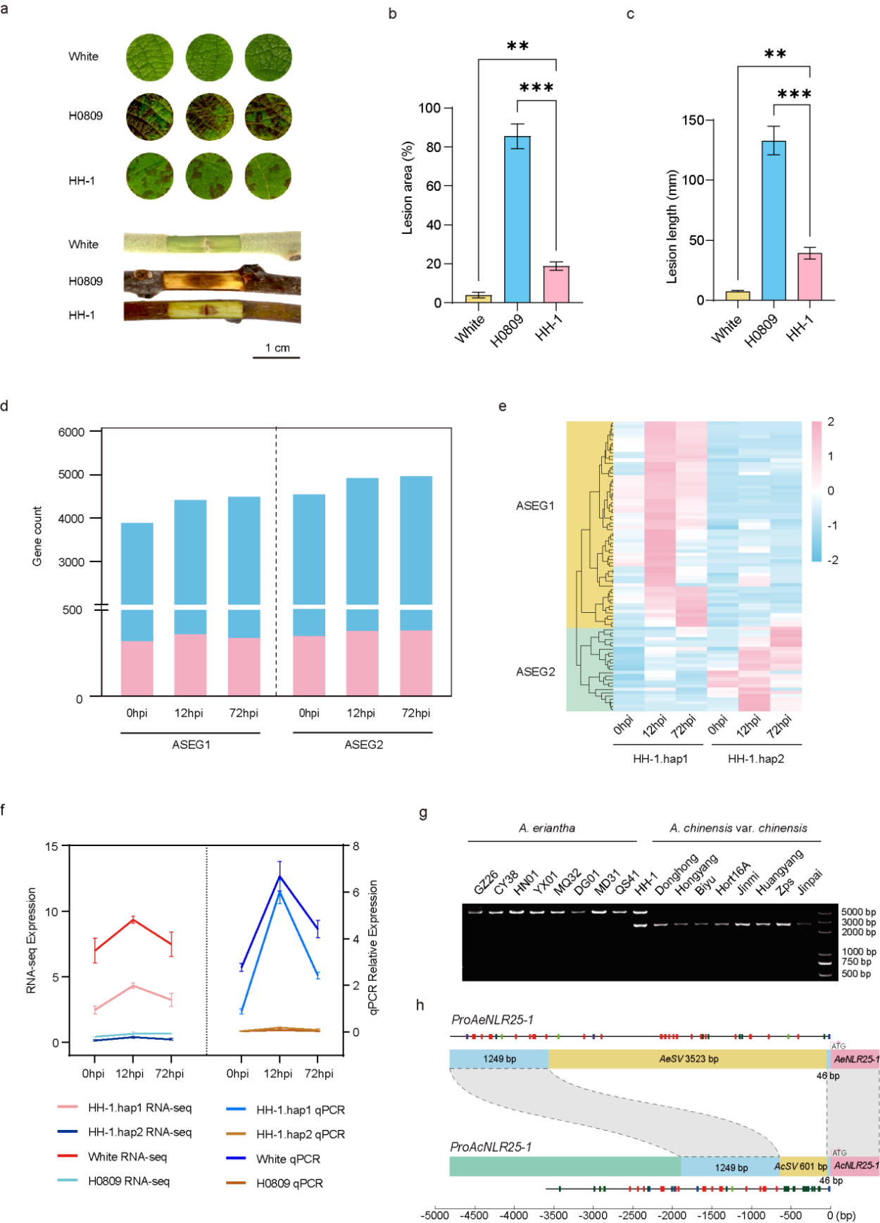
同时,研究团队对‘HH-1’样本及其亲本‘White’(毛花猕猴桃)和‘H0809’(中华猕猴桃)开展了溃疡病侵染后的转录组分析,发现在接种Psa病菌后12h和72h时,毛花猕猴桃中的NLR25-1基因表达量显著高于中华猕猴桃,提示其可能参与调控猕猴桃溃疡病抗性。

▲ NLR25-1基因位点启动子的结构变异造成中华和毛花猕猴桃种间杂种的等位基因差异表达
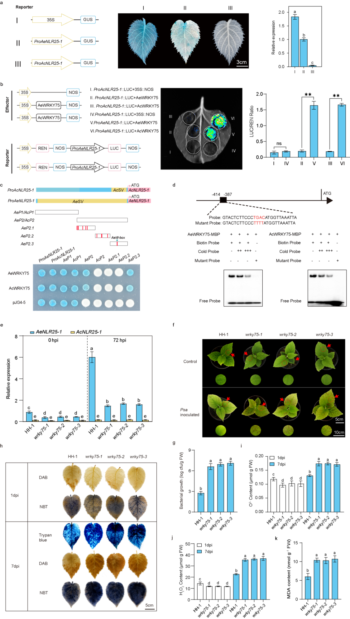
研究团队通过CRISPR-Cas9介导的基因敲除实验证实,在杂交种中将NLR25-1敲除后,株系表现出被溃疡病感染后的病斑面积显著扩大、体内病原菌数量增加、水杨酸信号通路关键基因诱导受阻等感病特征。相反,在感病品种中过表达NLR25-1则能显著减小病斑面积、抑制病原菌增殖、增强抗氧化酶活性、降低细胞受损程度。进一步的分子机制研究表明,AeWRKY75和AcWRKY75两种等位转录因子均能在病原菌侵染后被诱导表达,且均能特异性识别并结合AeSV中的AeW-box顺式原件以激活AeNLR25-1转录,但AcNLR25-1启动子因缺少这一关键顺式元件而无法被激活。敲除WRKY75的突变体表型与敲除NLR25-1的突变体相似,证实了WRKY75-NLR25-1调控模块在免疫应答中具有重要作用。BCF1回交群体验证显示,携带AeNLR25-1等位基因的杂合子平均病斑面积为7.32%,显著低于AcNLR25-1纯合的12.10%。该发现为利用野生种质资源、通过分子标记辅助选择或基因编辑技术修复栽培种启动子缺陷、培育高抗病性猕猴桃新品种提供了精准靶点和重要理论基础,也为理解植物免疫进化的分子机制提供了典型案例。

▲ WRKY75结合并激活AeNLR25-1启动子赋予猕猴桃溃疡病抗性
学校博士研究生林云志、已毕业博士吴颖和丽水职业技术学院王英珍副教授为论文共同第一作者,刘永胜教授、汪松虎教授和岳俊阳副教授为论文通讯作者。赵梦、霍玉玉、张涛、汪宏涛、朱妍妍、王梨嬛、郑朋朋参与了该研究。该研究得到了国家自然科学基金(U23A20204,32472680和32472703)和丽水市重点研发计划(2025zdyf14)等项目的资助。
(
文:郑朋朋
图:郑朋朋
一审:程玉峰
二审:刘加华
三审:林婷婷
)