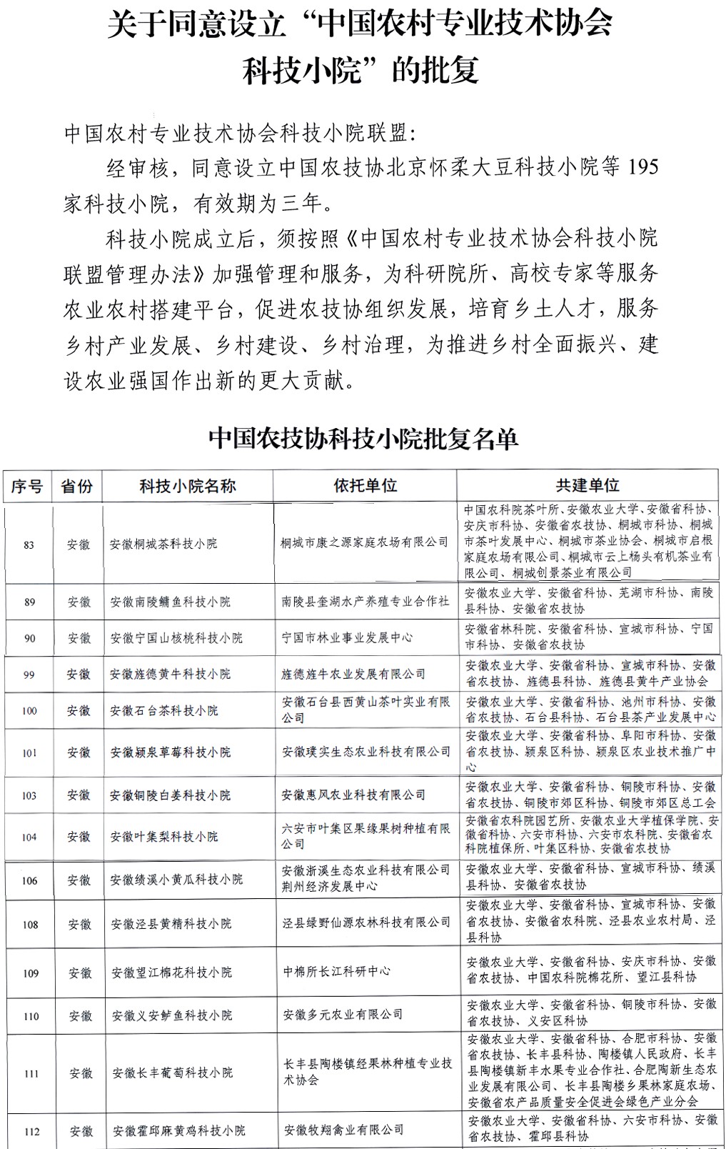
本网讯 近日,中国农村专业技术协会下发了《关于同意设立“中国农村专业技术协会科技小院”的批复》,我校申报和参与共建的14个科技小院获立项支持。截至目前,我校共有41个科技小院获得中国农村专业技术协会支持建设。

中国农村专业技术协会科技小院的建设坚持“需求为主,调研为先,多维评估,资源整合,推广运行”的标准化建设流程。针对地方政府、企业、农户等需求,科技小院以地方产业为依托,聚焦解决产业发展问题,整合高校、专家、政府、企业等多方资源,通过学生入驻、技术集成、产业服务等推广运行。此次全国共支持立项建设195个科技小院,安徽省获立项支持建设科技小院共30个,我校有14个科技小院获得立项建设,分别为安徽宁国山核桃、旌德黄牛、颍泉草莓、铜陵白姜、泾县黄精、义安鲈鱼、绩溪小黄瓜、桐城茶、南陵鳙鱼、石台茶、叶集梨、望江棉花、长丰葡萄和霍邱麻黄鸡等科技小院。
科技小院作为专业学位研究生培养的重要平台,开创了科技创新、示范推广和人才培养一体化的新模式,是研究生们驻扎基层开展研究、传播科技、服务“三农”的思政实践课堂,也是联系科技与农民的桥梁。下一步,学校将通过强化制度建设、宣传典型案例,推动研究生教育与生产实践、社会需求以及农业农村发展紧密结合,不断提升我校科技小院的建设和管理能力;鼓励师生进一步参与推进科技小院建设,提升创新实践能力,深化产学研用,服务乡村振兴。(文图:胡淑雅 初审:唐红萍 复审:郑雪林 终审:曹雷)