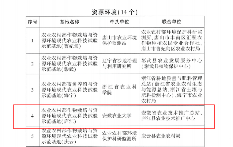
本网讯 近日,农业农村部公布了现代农业科技试验示范基地(第一批)名单,由我校牵头立项的“农业农村部作物栽培与资源环境现代农业科技试验示范基地(庐江)”(以下简称“示范基地”)成功入选。


示范基地依托学校皖中综合试验站建设,是学校科技资源集聚与成果转化的关键载体。目前,已建成“国家中原山地特色园艺作物种质资源圃(合肥)”“国家农业科学合肥观测实验站”“农业农村部天敌微生物等绿色防控产品生产繁育基地(庐江)”等8个省部级及以上技术服务平台,累计争取各级项目资金超过7000万元。新增“三品”认证13个,白云春毫茶叶、放马滩虾田米、杨柳荸荠等品牌影响力持续增强,科技支撑服务盆形绿梅、笏山瓜蒌籽等一批特色产业。2022年,示范种植的水稻品种“玮两优8612”绿色高效示范片亩产达1148.2公斤,创长江下游水稻单产新纪录。

示范基地借助“1+5”农业科技创新联盟契机,支撑和服务合肥国家农业高新技术产业示范区、崖州湾国家实验室安徽(庐江)基地、安徽省江淮粮仓研究院、生物育种安徽省实验室、江淮种业产业园等建设,助力庐江县率先实现农业农村现代化,支撑学校高质量人才培养、高水平科技创新和“双一流”创建。(文图:江腾 初审:李玮 复审:郑雪林 终审:曹雷)