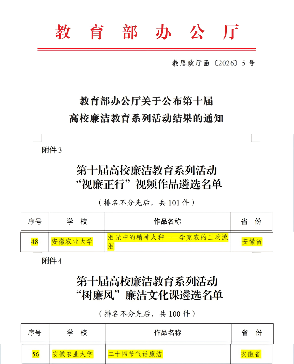
本网讯 近日,教育部第十届高校廉洁教育系列活动和第四届“安徽廉洁文化精品工程”作品征集展播活动结果相继公布,我校获得多项荣誉,彰显了廉洁文化建设的成效。其中,外国语学院选送的《泪光中的精神火种—李克农的三次流泪》获评教育部“视廉正行”优秀视频作品,农学院选送的《二十四节气话廉洁》获评教育部“树廉风”优秀廉洁文化课;林学与园林学院选送的《勿让》《清廉有风》入围第四届“安徽廉洁文化精品工程”漫画、平面公益广告类作品。学校荣获省级“优秀组织奖”。

近年来,学校认真学习贯彻党的二十大和二十届历次全会精神,深入学习领会习近平总书记关于新时代廉洁文化建设的重要论述,校纪委积极推动党中央《关于加强新时代廉洁文化建设的意见》贯彻落实,将廉洁教育作为落实立德树人根本任务的重要举措,组织师生参与廉洁文化作品创作,引导师生在创作中感悟廉洁内涵、涵养廉洁品格,不断丰富廉洁文化载体、创新教育形式,以廉洁文化涵养校园正气,着力营造风清气正的政治生态和育人环境,为学校高质量发展注入廉洁动力。
(
文:冯峰
图:冯峰
一审:张国学
二审:郑雪林
三审:曹雷
)