本网讯 2016年4月,安徽农业大学生命科学学院与中国农业科学院作物科学研究所在植物基因编辑中的定点基因删除与基因替换研究方面取得进展。该研究于2016年4月正式发表在英国《Nature》杂志出版集团旗下的子刊《Scientific Reports》杂志上。论文全文链接:http://www.nature.com/articles/srep23890。安徽农业大学与中国农业科学院合作培养的2014级在读硕士生张从省同学为该文的同等贡献第一作者。安徽农业大学与中国农业科学院为该文协作完成单位。

图1 发表论文首页
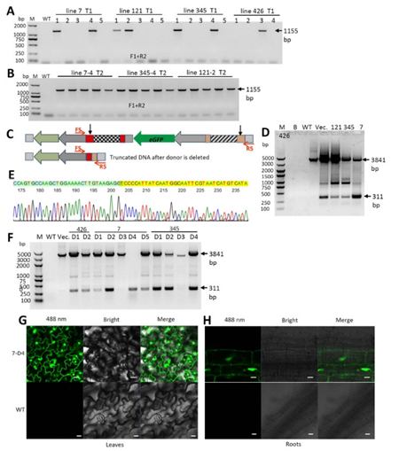
基因编辑技术可实现对受体基因组目标基因进行精确的敲除、删除、修改、替换或定点插入等定向突变,在从人类医学到植物遗传改良等领域具有广阔的应用空间。CRISPR/Cas9系统是继锌指核酸酶(ZFNs)和TALEN核酸酶技术之后,发展出来的基于RNA定点识别介导的定点核酸酶基因编辑技术,因其设计简便、操作简单,成为精确基因编辑技术重要发展方向。自2012年CRISPR/Cas9高效系统被成功研发以来,已在大量物种中开发应用。RNA指导的定点Cas9核酶酶能够在靶基因设计的位置产生DSB(doubled-strand breaks),并通过非同源重组末端连接(NHEJ,non-homologous end joining)和同源重组(HR,homologous recombination)两种途径进行修复。NHEJ途径易产生错配(缺失、插入或替换),成为基因敲除等定向突变的主要方式。虽然也可以通过NHEJ途径产生替换,但精准的基因或DNA替换突变主要还是依赖HR途径。理论上,基因替换可以根据设计在受体基因组上定点引入任何想要的突变,因此,技术上更难,且具有更重要的意义与潜在的应用价值。自2013年CRISPR/Cas9首次被用于植物当中之后,CRISPR/Cas9已成为基因突变与基因敲除的良好工具,但在基因替换方面一直未有成熟的系统可供应用。本研究首先利用双元RNA向导的CRISPR/Cas9系统分别对植物两个MiRNA基因基因座(MiR169a和MiR827a)Pri-miRNA区域实现了人工删除,删除的效率分别达到为20%和24%。在此基础上,尝试采用一个核定位表达的eGFP修改模板对TFL1基因的一个特定区段在删除的基础之上进行定点替换,DNA测序、目标基因删除、模板删除、目标替换基因整合、替换后基因的表达等系统的实验证据表明成功地实现了目标基因的替换。该技术可以作为目标基因(DNA)删除与基因替换的工具。当前,课题组在主要农作物玉米上的研究还表明基因编辑系统的效率更高,已发展成为基因功能鉴定研究重要的技术手段,而且已在玉米株型、育性、糯性等重要农艺性状上高效创制了具有重要产业应用价值的特异种质,为该技术在基础与应用研究奠定了丰富的技术、材料与经验基础。(蒋晓春 通讯员:魏晓飞)

图2 植物中精确基因删除与替换
|