当前位置: 学校主页 >> 校内要闻 >> 正文

校内要闻

我校在省第二届学生资助工作科研论文评选中获佳绩

【 发布日期:2017-06-02 】 【 来源: 】 【 点击数:

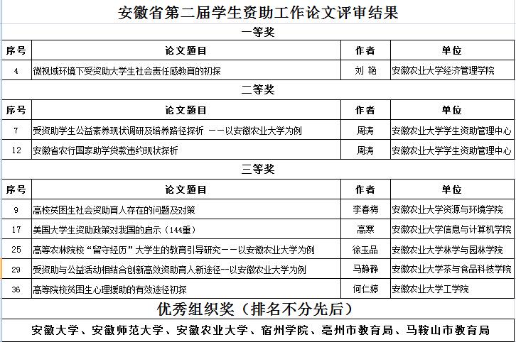
本网讯 在刚刚公布的安徽省第二届学生资助工作科研论文评选中,我校共获得一等奖一篇,二等奖两篇,三等奖五篇,同时喜获优秀组织奖。

安徽省学生资助工作科研论文评选每两年举办一次,本届学生资助工作科研论文共征集到全省各类学校及市、县(区)教育部门论文406篇(其中:高校178篇,教育行政部门、中职和普通高中等单位228篇),经评审委员会组织专家进行匿名评审,高校共评选出一等奖6篇,二等奖19篇,三等奖36篇,安徽农业大学、安徽大学、亳州市教育局等6家单位获优秀组织奖。

我校历来重视学生资助工作,在2014年度全省高校学生资助绩效考评中位列本科组第二名,2015年位列本科组第一名(并列),在做好学生资助常规工作的同时,学校学生资助管理工作者主动参与学生资助理论研究,创新工作思路,学生资助工作的理论水平和业务能力得到不断的提升。(周涛 通讯员 程玉磊)

版权所有  安徽农业大学党委宣传部