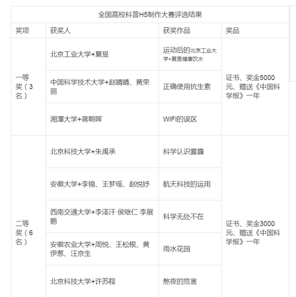
本网讯:6月1日,《中国科学报》公布了全国高校科普H5制作大赛获奖结果,我校大学生新闻中心学生周悦、王松根、黄伊葱、汪京生四位同学参赛作品“雨水花园”喜获全国二等奖。
本次大赛由中国科学报社主办,并联合华中科技大学、北京科技大学、北京化工大学、北京林业大学、西安交通大学、大连理工大学、西南交通大学、合肥工业大学、天津工业大学、燕山大学等高校共同举办,于2016年8月份启动。活动旨在引导全社会参与科普事业,激发高校青年科研人才参与科普工作的热情,挖掘高校青年学生在新媒体传播形势下创造科普作品的潜力,提升公众对于新科学技术的认知和接受能力。
据悉,大赛共收到近百所高校约400件科普H5作品。经过中国科学院刘嘉麒院士、中国工程院张履谦院士等3位院士,2位科普专家,2位科技部门工作者,3位新媒体领域专家,2位媒体专家,4位大学宣传部长组成的专家评委会认真、细致、严格的评审,最终评选出一等奖3项、二等奖6项、三等奖10项、佳作奖20项。

我校大学生新闻中心参赛作品“雨水花园”是一种生态可持续的雨洪控制和雨水利用设施,它还原了城市原有的生态自然景观,一定程度上实现了技术与艺术的完美结合。它将来自屋顶和地面的雨水收集起来,通过植物、沙土的综合作用,使雨水得以净化,流入土壤并涵养地下水,或者为景观提供水源。作品在设计上拥有溢水管溢水口、PVC渗排水管、蓄水层、改良种植土层、砾石排水层、沸石填料层、碎石堤堰、植物种植层等结构,在植物配置上也作了充分考虑,将耐水湿的乔木、净化能力强的植物和耐涝抗旱植物充分结合,利用控制径流污染、控制径流量的方法实现雨水花园的功能。


近年来,随着网络新媒体的快速发展和新媒体技术的广泛使用,受众对新媒体的传播技术和传播手段要求越来越高,为了不断适应新形势,大学生新闻中心始终强化业务能力,在新闻采编、网络技术应用、新媒体平台创新等方面大力加强学习交流、广泛开展业务培训,此次学生作品在全国大赛中获奖,不仅达到了以赛促学、以赛促改、以赛促建的目的,同时也充分展示了安农学子的风采。(大学生新闻中心记者 陈彭欣 迟成澳)
|