当前位置: 学校主页 >> 校内要闻 >> 正文

校内要闻

《Nature》发表我校参与的重大研究成果

【 发布日期:2018-04-27 】 【 来源: 】 【 点击数:

本网讯 4月26日,国际顶级期刊《自然》杂志长文报道了由中国农业科学院作物科学研究所主导,安徽农业大学、国际水稻研究所(IRRI)、上海交通大学、华大基因、深圳农业基因组研究所、美国亚利桑那大学等16家单位共同完成的重大研究成果,论文题为“3,010份亚洲栽培稻基因组变异研究结果--“Genomic variation in 3,010 diverse accessions of Asian cultivated rice”。

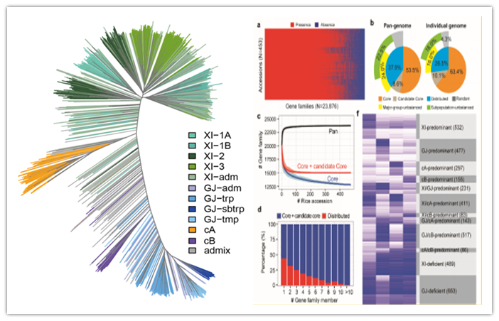
该研究成果深入探讨了水稻起源、分类和驯化规律,揭示了亚洲栽培稻的起源和群体基因组变异结构,剖析了水稻核心种质资源的基因组遗传多样性。对亚洲栽培稻群体的结构和分化进行了更为细致和准确的描述和划分,首次揭示了亚洲栽培稻品种间存在的大量微细(>100bp)结构变异(SVs,包括易位、缺失、倒位和重复);发现了1.2万个全长新基因和9000个不完整的新基因。通过对大量重要进化相关基因的单倍型和泛基因组分析发现,籼稻携带的很多基因不存在于粳稻中,粳稻的很多基因也不存在于籼稻中;不同地理来源的水稻农家品种群体都带有特异的基因家族,进而首次提出“籼”、“粳”亚种的独立多起源新观点,并呼吁恢复使用“籼”(Oryza sativa subsp. xian)、“粳”(Oryza sativa subsp. geng)亚种的命名,Nature期刊也因此首现汉字,使中国源远流长的稻作文化得到正确认识和传承。

我校理学院黎珉博士为该文并列第一作者,第一通讯作者中国农科院作物科学研究所黎志康研究员系我校77届农学系校友,合作导师。中央电视台、新华社、人民日报、中国日报、中央人民广播电台等多家媒体对成果进行了报道。(科技处 理学院)

论文链接:https://www.nature.com/articles/s41586-018-0063-9

版权所有  安徽农业大学党委宣传部