近日,国际植物学权威学术期New phytologist杂志在线发表了我校茶树生物学与资源利用国家重点实验室教授宋传奎团队题为“Sesquiterpene glucosylation mediated by glucosyltransferase UGT91Q2 is involved in the modulation of cold stress tolerance in tea plants”的研究论文。该研究在植物中鉴定到控制橙花叔醇糖苷合成的糖基转移酶基因UGT91Q2,并首次发现挥发性香气物质橙花叔醇调控茶树抗寒性的新功能。
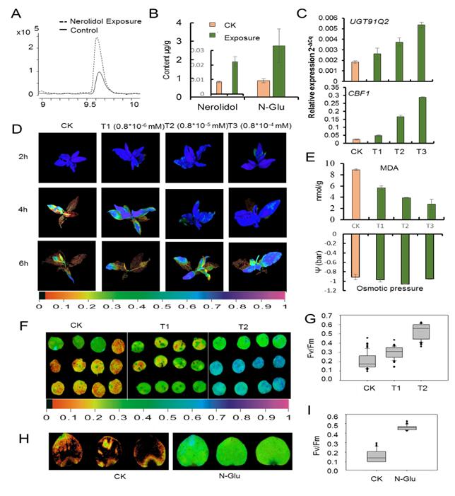
低温是限制茶树正常生长以及地理分布的主要因素。包括低温胁迫在内的非生物胁迫会造成活性氧(ROS)积累进而对植物细胞产生毒害作用,大量研究表明诱导清除ROS的细胞抗氧化机制对保护机体免受各种胁迫尤为重要。萜烯类是植物中数量最多的一类香气组分,主要包括单萜类和倍半萜类等,其中橙花叔醇是存在最广泛的一类倍半萜烯类物质,除了产生花香外,它还与植物的生物胁迫密切相关。有研究表明茶叶加工过程中一定时间的低温处理可促进橙花叔醇的合成。糖基化作用是由糖基转移酶(UGT)催化活化的糖供体转移到苷元受体上而形成糖苷的过程,对植物的生长发育以及响应生物和非生物胁迫具有关键作用。茶树中萜类香气物质主要以非挥发性的糖苷前体形式存在,低温可诱导挥发性性的橙花叔醇及糖苷前体的大量积累,但其在胁迫下积累的分子机制及其在冷胁迫中的生物学功能仍不清楚。
在本研究中,研究团队首先明确了作为橙花叔醇储存形式的橙花叔醇糖苷在低温下积累,然后通过低温下转录水平与橙花叔醇糖苷含量的相关性分析,结合家族特点,从298条UGTs基因中得到6个UGTs基因与橙花叔醇糖苷积累密切相关。研究团队又进一步通过低温诱导表达模式分析,最终筛选到两个UGTs基因作为介导橙花叔醇糖苷化的候选基因。接着酶活性分析显示只有候选基因UGT91Q2能够特异性地以橙花叔醇为底物生成相应的糖苷,因此后续重点对该基因进行了功能分析。

体外抗氧化分析表明UGT91Q2生成的产物橙花叔醇葡萄糖苷清除ROS的能力显著高于游离的橙花叔醇。在茶树中沉默该基因会降低茶树橙花叔醇糖苷前体的积累,降低茶树清除ROS的能力,并导致活性氧的大量积累,最终导致茶树抗寒能力下降。随后研究团队发现外源添加橙花叔醇,可促使茶树体内橙花叔醇糖苷的大量积累,诱导UGT91Q2的表达,进而起到抵御寒冷的作用。同时这种现象也在模式植物烟草中得到了验证,并通过直接施加橙花叔醇糖苷的手段,证明橙花叔醇糖苷在植物低温胁迫中的新功能。

该研究结果不仅为茶树体内橙花叔醇糖苷的调控提供理论依据,也首先发现了挥发性香气物质可通过糖苷化作用调控茶树低温胁迫的新功能,为植物抗寒性研究提供了新的思路。
我校茶树生物学与资源利用国家重点实验室博士生赵明月为论文第一作者,茶树生物学与资源利用国家重点实验室教授宋传奎为论文通讯作者。相关工作得到了国家重点研发计划(2018YFD1000601),国家自然科学基金面上项目(31870678)、安徽省杰出青年科学基金(1908085J12)的资助。文章链接:https://nph.onlinelibrary.wiley.com/doi/abs/10.1111/nph.16364