本网讯 近日,我校茶树生物学与资源利用国家重点实验室获得了茶树(Camellia sinensisvar.sinensis)染色体级别的高质量参考基因组,并揭示了栽培茶树适应性进化机制,相关研究成果以题为“The reference genome of tea plant and resequencing of 81 diverse accessions provide insights into genome evolution and adaptation of tea plants”发表于国际植物学著名期刊Molecular Plant (IF=10.8)。这是该实验室宛晓春和韦朝领研究团队近两年继发布中国种茶树基因组草图(PNAS, 2018, 115(18): E4151-E4158)并成功构建茶树基因组学与生物信息学分析平台(Plant Biotechnology Journal, 2019, 17(1): 1938-1953)后,在茶学生物学基础领域取得的又一项重大标志性研究成果。

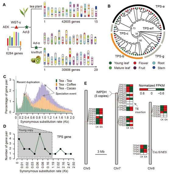
该研究以国家级茶树品种舒茶早(中国种)为材料,利用单分子测序(PacBio)和染色体构象捕获(Hi-C)技术,克服了茶树基因组庞大、高杂合与高重复等组装困难,获得染色体级别的茶树高质量参考基因组序列,其Contig N50为600 Kb、Scaffold N50为167 Mb、BUSCO完整性得到94%,与前期报道的茶树基因组草图相比,该基因组组装的准确性与完整性都得到极大的提升。在此基础上,通过比较基因组学和群体遗传学研究发现:1)高含量的重复序列不仅是茶树基因组庞大的主要原因,而且还可通过内含子插入使得基因平均长度增加和部分重复基因的功能发生分化;2)茶树基因组杂合区域占全基因组的18.8%,该区域包含3,440个蛋白编码基因,它们主要参与氮化合物转运活性、组蛋白修饰、激素合成过程等生物学过程;3)发现与茶叶香气和抗性相关的萜烯类合成酶基因主要通过近期串联重复事件显著扩增,并在茶树基因组中以基因簇的形式主要分布于不同染色体;4)通过对国内外81份代表性茶树样品进行深度测序,构建了首张代表性栽培型和野生型茶树的基因组变异图谱,发现所选取样品被清晰地分为阿萨姆类型、中国种类型和野生类型;来自国内不同地区的茶树遗传多样性研究结果支持了我国栽培茶树的西南起源学说;鉴定得到一些在茶树品种选育和改良过程中,受到强烈选择的人工驯化基因。研究结果为我国未来茶树优异种质资源的科学保护、茶树重要农艺性状基因发掘、茶叶健康功效成分开发利用和遗传育种研究提供高质量数据资源和理论依据,也将进一步推动山茶属植物基因组进化、茶树起源和遗传多样性、茶叶特征性次生代谢物形成机理等重大基础生物学问题的研究进程,同时也将促进世界对茶的认识、传播和利用。

该实验室的夏恩华教授、童伟博士、侯艳博士和博士研究生安炎林为论文的共同第一作者,宛晓春教授和韦朝领教授为共同通讯作者。该研究得到国家重点研发计划项目、国家自然科学基金、安徽省中央引导地方科技发展专项资金、安徽省自然科学基金、安徽农业大学高层次人才科研启动资金和实验室顶层设计项目的资助。文章在线链接地址:https://www.sciencedirect.com/science/article/pii/S1674205220301349。