本网讯近日,我校茶树生物学与资源利用国家重点实验室宋传奎教授团队在植物领域内的TOP期刊The Plant Journal在线发表了一篇题为Eugenol functions as a signal mediating cold and drought tolerance via UGT71A59-mediated glucosylation in tea plants的研究论文,揭示了丁香酚调控茶树耐寒和耐旱的信号转导机制。

低温和干旱胁迫是作物遇到的重要胁迫因子,特别是在北方茶园中会同时发生。植物在逆境条件下,会释放大量的挥发性物质,这些物质在植物与病虫害的互作及植物间的交流中发挥重要生理功能,课题组前期发现萜类代谢和脂肪酸的酶促氧化产物在茶树的抗寒(Zhao et al., New Phytologist 2020;Zhao et al., JIPB 2020)与耐旱(Jin et al., Horticultrue Research 2021)过程中发挥重要调节作用。苯丙烷类香气是茶树重要的香气物质之一,在茶树的品质形成及逆境胁迫中具有重要作用。丁香酚是茶树重要的苯丙烷类香气之一,已有的研究表明其对微生物和哺乳动物具有抗菌、抗病毒等作用,然而其是否参与调控茶树对非生物胁迫抗性尤其是双重胁迫抗性尚不清楚。
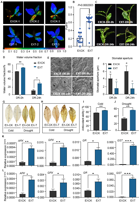
为了证明其在茶树低温和干旱中的生理功能,该研究团队首先利用丁香酚外源暴露实验证明丁香酚在茶树的低温与干旱胁迫中均具有重要生理功能(图1);随后,通过代谢分析,发现体外暴露的丁香酚可被茶树吸收,并在体内转化为糖苷,推测其糖苷化过程在茶树的抗寒与耐旱中发挥重要作用。此后,课题组通过茶树低温和干旱转录组,筛选到UDP-糖基转移酶UGT71A59,其表达受到低温和干旱两种胁迫的强烈诱导。体外酶学分析表明UGT71A59具有较强的专一性,可催化丁香酚糖苷化并合成对应的糖苷。茶树UGT71A59表达的抑制可降低了茶树丁香酚糖苷的积累,降低茶树ROS清除能力,并最终削弱茶树的耐寒性和耐旱性(图2)。

图1.外源丁香酚可提高茶树的耐寒和耐旱能力

图2.茶树UGT71A59的表达抑制降低茶树的耐寒性和耐旱性
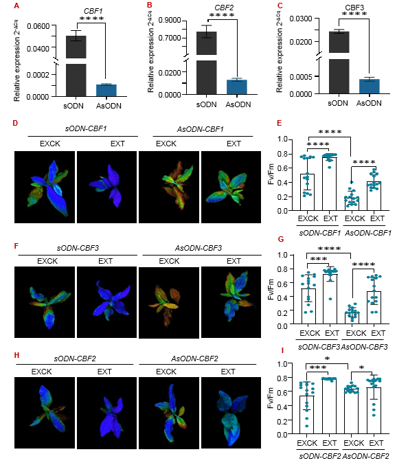
进一步研究表明,暴露于空气中的丁香酚可通过调节茶树ROS积累和CBFs的表达,进而参与茶树耐寒能力调控。同时还可通过改变茶树ABA的稳态和气孔关闭来提高耐旱性。在此基础上,结合CBF1-3的沉默和丁香酚暴露实验,发现CBF1和CBF3在丁香酚诱导的茶树耐寒性中起积极作用,CBF2可能是丁香酚诱导的茶树耐寒性的负调节因子(图3)。

图3.CBFs在丁香酚诱导的茶树抗寒过程中发挥重要作用
上述研究表明挥发性丁香酚可作为一种信号物质,通过UGT71A59介导的丁香酚糖基化调节ROS积累和CBF1表达从而调控茶树耐寒能力,并通过ABA稳态和气孔关闭调节抗旱能力(图4)。该研究结果首次证明丁香酚在茶树耐寒和耐旱调节中的关键信号作用,并为植物响应多种非生物胁迫时挥发物的生物学功能提供了新的思路。

图4.丁香酚诱导茶树抗寒耐旱的模式图
该研究成果,茶树生物学与资源利用国家重点实验室博士研究生赵明月为论文第一作者,宋传奎教授为该论文通讯作者,我校宛晓春教授、荆婷婷博士、该校讲席教授Wilfried Schwab参与指导了此项工作。研究工作得到了国家自然科学基金,安徽省杰出青年科学基金、国家自然科学基金委与德国科学基金国际合作项目(中德)的资助。