本网讯 1月18日,The Plant Journal在线发表了茶树生物学与资源利用国家重点实验室韦朝领教授团队题为“Alternative splicing of CsJAZ1 negatively regulates flavan-3-ols biosynthesis in tea plants”的研究论文(https://doi.org/10.1111/tpj.15670)。该研究发现茶树CsJAZ1及其两个不同的可变剪切体(CsJAZ1-2和CsJAZ1-3)协同抑制茉莉酸(JA)介导的黄烷-3-醇生物合成。
黄烷-3-醇(flavan-3-ols,主要是儿茶素)是茶树中主要的特征性次级代谢物,占茶叶干重的12%至24%。可变剪切(AS)是一种重要的转录后调控机制,即从前体mRNA中产生一个以上的mRNA转录本(又称可变剪切体),有利于提高植物基因转录和蛋白水平的多样性。课题组前期研究发现,AS参与了茶树黄烷-3-醇的生物合成和调控,大量与黄烷-3-醇生物合成相关的结构基因、转录因子、调控基因等发生了较高频率的AS事件(Zhu et al., BMC plant biology 2018),然而,其影响黄烷-3-醇生物合成的分子调控机制尚不清楚。
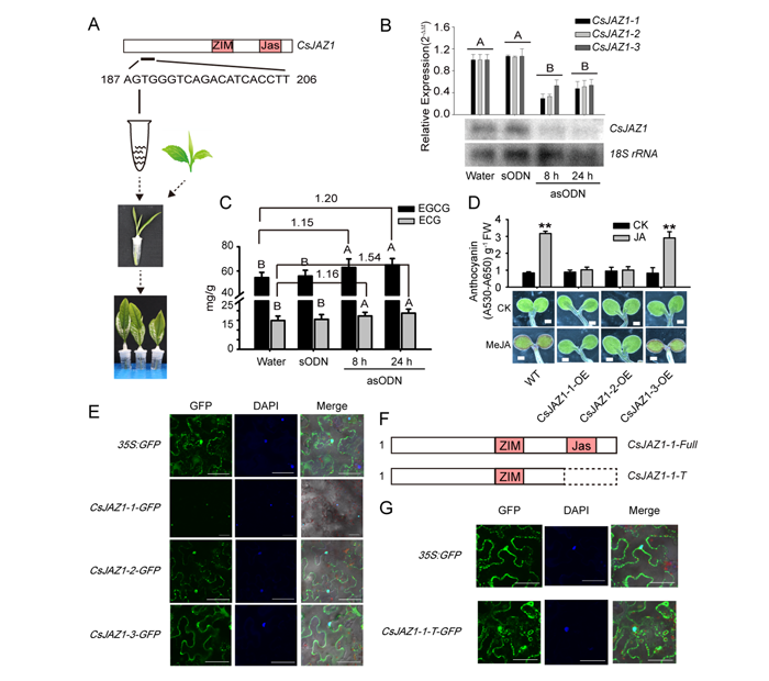
为探究茶树中调控黄烷-3-醇生物合成的关键基因,本研究选取5个不同生长月份和5个不同生长阶段的茶树叶片为实验材料,整合代谢组和转录组构建了代谢物-基因共表达网络。通过分析发现,内源性激素茉莉酸(JA)、黄烷-3-醇和多个基因之间存在显著正相关关系。转录组数据进一步挖掘发现,JA信号途径抑制因子CsJAZ1(Jasmonate ZIM-domain,JAZ)与黄烷-3-醇的含量呈负相关关系;转录组数据表明,CsJAZ1产生了三个不同的转录本:全长转录本CsJAZ1-1、缺失N端结构域的CsJAZ1-2、缺失N端和Jas结构域的CsJAZ1-3。表达模式分析表明,这三个转录本均在4月份采摘的茶树鲜叶表达最低,而在9、10月份表达量最高(图1)。

在茶树中沉默CsJAZ1的表达,可显著降低黄烷-3-醇的含量,表明CsJAZ1是黄烷-3-醇生物合成的负调控因子。在拟南芥中过表达三个CsJAZ1转录本,可提高转基因植株中花青素的积累。共聚焦显微观察显示,CsJAZ1-1定位于细胞核,CsJAZ1-2和CsJAZ1-3同时存在于细胞核和细胞质中(图2)。

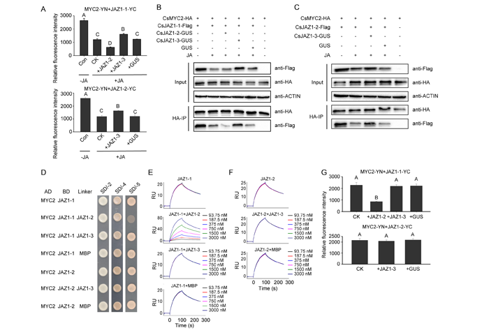
对CsJAZ1基因下游转录因子分析发现,CsJAZ1-1和CsJAZ1-2可与JA信号途径关键基因- CsMYC2转录因子相互作用,而CsJAZ1-3与CsMYC2无互作信号。BiFC、Co-IP、SPR、酵母三杂交等一系列实验表明,在JA处理条件下,CsJAZ1-3可提高CsJAZ1-1–CsMYC2和CsJAZ1-2–MYC2蛋白复合体稳定性,使其不易被JA诱导的26S蛋白酶体泛素化降解(图3)。

最后,作者提出了CsJAZ1调控黄烷-3-醇生物合成的工作模型:在无JA处理条件下,CsJAZ1-1和CsJAZ1-2通过与黄烷-3-醇生物合成的正调控因子CsMYC2结合来抑制下游基因的表达,从而抑制茶树中黄烷-3-醇的合成;而在JA存在情况下,CsJAZ1-1和CsJAZ1-2与JA-Ile互作形成复合物,导致其自身泛素化并降解,释放出来的CsMYC2与黄烷-3-醇生物合成途径中的基因启动子结合,激活茶树中黄烷-3-醇的生物合成。另一方面,CsJAZ1-3能够对抗JA诱导的泛素化,并通过与CsJAZ1-1和CsJAZ1-2互作形成异源二聚体,增加CsJAZ1-1或CsJAZ1-2与CsMYC2复合物的稳定性,以防止其被26S蛋白酶体所降解(图4)。

茶树生物学与资源利用国家重点实验室青年教师朱俊彦为论文第一作者,韦朝领教授为该论文通讯作者。张照亮教授、美国北卡罗来纳州立大学谢德玉教授也参与了此项工作。该研究工作得到了“十三五”国家重点研发计划、国家自然科学基金、安徽省自然科学基金、安徽高校自然科学研究项目、安徽省科技重大专项等项目的资助。