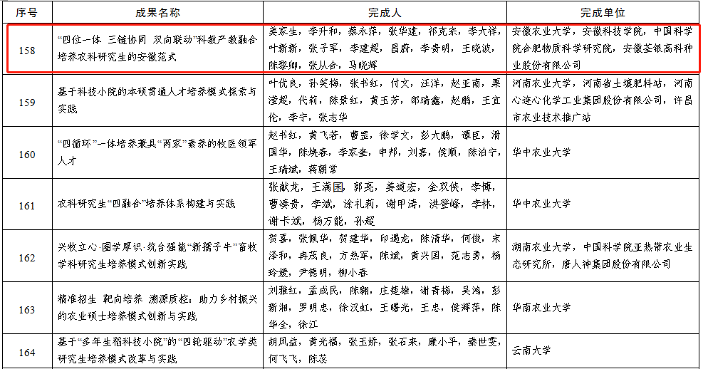
本网讯 近日,教育部公布了2022年国家级教学成果奖获奖项目名单,我校姜家生等申报的“四位一体 三链协同 双向联动 科教产教融合培养农科研究生的安徽范式”成果喜获首届国家级(研究生)教学成果奖二等奖,为研究生教学成果奖安徽省属高校唯一一项。
长期以来,学校坚持以“价值、知识、能力”培养作为突破口,通过联合政府建立分布式综合(特色)试验站,结合产业建立联盟,协同企业、基层单位、科研院所,形成“政、产、学、研”四位一体思政育人大平台,打造“神农大讲堂”、“青年农学家论坛”等影响力课程,增强农科研究生学农爱农事农的价值追求;通过研究生科研攻关、技术推广以及示范等,推动“人才链、产业链、创新链”三链融合发力,共建“乡村振兴合作企业战略联盟”、“科技小院”等育人平台,切实提高创新思维和专业本领;通过“纵深政行企、横联校院所”纵横双向联动,实施“四个一”工程,构建农科研究生育人大矩阵,构筑“共育、共管、共享”多主体融合育人生态,实现了“农志强、本领强、思维新”的农科研究生培养目标。高质量培养农科研究生5万余人,集成推广农业科技成果和先进技术5000余项,解决了粮食等产业实际问题近4000个,完成国家科技进步二等奖2项,获得省部级教学成果奖35项。新华社、《光明日报》《中国教育报》等多家媒体进行了宣传报道。


此次国家级(研究生)教学成果奖由安徽农业大学、安徽科技学院、中国科学院合肥物质科学研究院、安徽荃银高科种业股份有限公司联合完成。学校将以此为契机和动力,创新科技小院、试验站+等人才培养模式,引导大学生厚植爱农情怀,练就兴农本领,不断提升人才培养与经济社会发展的契合度,为加快建设教育强国、农业强国、全面推进乡村振兴作出更大贡献。
据悉,2022年国家首次在国家级教学成果奖高等教育大类中单列研究生教学成果奖,经评审委员会审议,共评出成果奖284项,其中授特等奖1项、一等奖35项、二等奖248项。(一审:周铃 二审:陈黎卿 三审:姚莉)