本网讯 12月8日,林学与园林学院城乡规划系张云彬教授、管欣副教授及部分研究生赴安徽建筑大学参加由中国城市规划学会指导、乡村规划与建设分会主办的2024年中国城市规划学会乡村规划与建设分会年会。会议期间,学院师生与业界专家学者就行业、专业发展等多方面进行了深入交流。

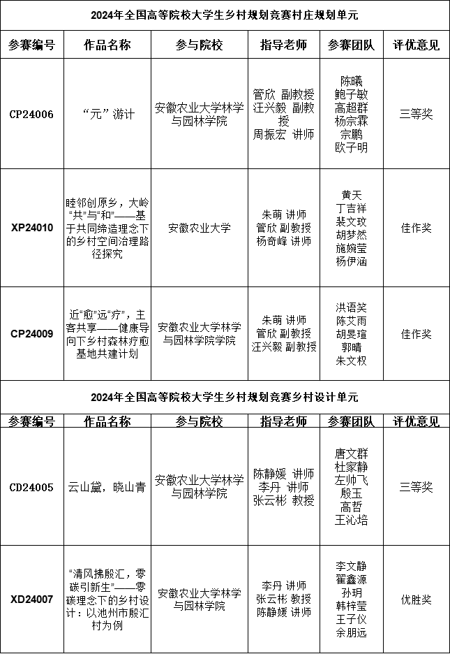
会议宣布了2024年全国高等院校大学生乡村规划方案竞赛四个赛道的获奖情况,学院学生在乡村设计单元及村庄规划方案单元表现突出,荣获乡村设计单元三等奖1个(该奖项仅6个)、优胜奖1个(该奖项仅8个),村庄规划方案单元三等奖1个(该奖项仅9个)及佳作奖2个,充分展现了学院在乡村规划领域的教学与研究实力。

本次参会不仅加强了学院与国内同行的学术交流,也为师生提供了学习和合作的宝贵机会,进一步推动了学院在城乡规划领域的学术发展和实践应用。接下来,城乡规划系将继续致力于培养具有国际视野和本土实践能力的规划人才,为推动乡村规划与建设贡献力量。(图文/朱萌 编辑/胡先业 预审/夏利明 审核/郑雪林)