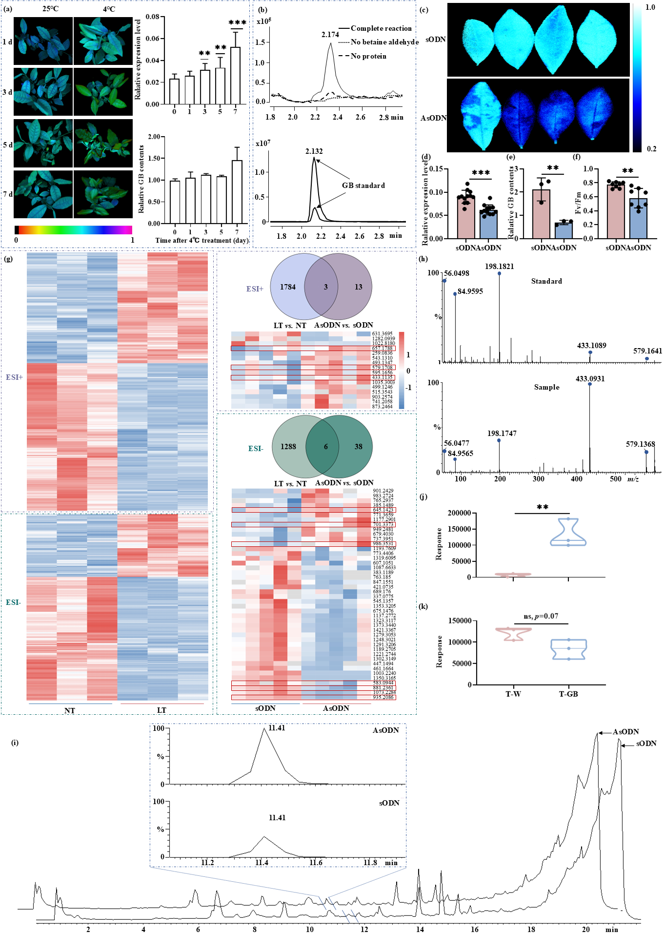
本网讯 近日,我校茶树种质创新与资源利用全国重点实验室宋传奎教授团队在《New Phytologist》期刊在线发表了题为“Glycoside-specific metabolomics reveals the novel mechanism of glycinebetaine-induced cold tolerance by regulating apigenin glycosylation in tea plants”的研究论文。该研究开发了一种利用锥孔电压诱导源内裂解的糖苷特异性代谢组学方法,揭示了甜菜碱(GB)通过调节芹菜素糖苷化诱导茶树耐寒性的新机制,拓宽了对糖苷化在植物抗寒作用的理解。

茶树(Camellia sinensis)因其丰富的次生代谢物而被公认为世界上最重要的经济作物之一,然而,近年来,全球气候变化导致早春冷害和冻害频繁发生,严重制约其生长发育和生态分布,从而阻碍了茶产业的可持续发展。当植物经历冷胁迫时,它们的代谢物会发生修饰,包括甲基化和糖苷化,这在调节各种次生代谢物的溶解度、稳定性和生物活性方面尤为重要,并与植物对胁迫的耐受性密切相关。其中糖苷化是胁迫下影响次生代谢产物的关键修饰,受GB影响而调节植物胁迫耐受性。然而,糖苷的复杂性和检测挑战阻碍了我们对其在胁迫期间与GB代谢相互作用的调控机制的理解。
首先,本研究开发了一种基于锥孔电压诱导源内裂解的糖苷特异性代谢组学方法,通过将靶离子范围缩小94.3%,实现了茶树中糖苷的精确和高通量检测。基于该方法,通过沉默茶树中合成GB的甜菜碱醛脱氢酶(CsBADH1),发现60个糖苷离子会发生显著变化,表明糖苷化可能会影响GB诱导的耐寒性。
图1基于锥孔电压诱导源内裂解的茶树糖苷特异性代谢组学策略
为了进一步研究哪些糖苷与GB介导的茶树耐寒性有关,进行糖苷特异性代谢组学与常规代谢组学联合分析,发现了一种受GB调节的冷反应代谢物——异野漆树苷。

图2糖苷特异性代谢组学与常规代谢组学联合分析发现受GB调节的冷反应代谢物异野漆树苷
最后,结合外源喷施和基因沉默试验,发现异野漆树苷的前体物质——芹菜素是一种新的耐寒代谢物,通过清除活性氧来增强茶树耐寒性。这些发现不仅为研究GB-糖苷级联效应在茶树耐寒性增强机制中的作用提供理论基础,而且有助于拓宽我们对植物次生代谢网络调控抗逆性的理解。
安徽农业大学为第一单位与通讯单位,茶树种质创新与资源利用全国重点实验室青年教师黄山和2022级硕士生张萨萨为论文第一作者,宋传奎教授为通讯作者。该研究得到国家自然科学基金等项目的资助。
论文链接:https://doi.org/10.1111/nph.20410(文图/黄山 编辑/张宪林 预审/宋传奎 审核/夏利明)