本网讯 近日,我校作物抗逆育种与减灾国家地方联合工程实验室江海洋、顾龙江团队在生物学权威期刊《The Plant Journal》在线发表了题为“Transcription factor ZmNLP8 modulates nitrate utilization by transactivating ZmNiR1.2 in maize”的研究论文,初步揭示了玉米ZmNLP8基因调控玉米氮素利用的分子机制。

氮是植物生长和作物生产中不可或缺的大量营养元素,也是全球粮食安全和环境保护面临的主要限制因素之一。因此,提升作物的氮利用效率(NUE)显得尤为关键。玉米作为全球种植面积最广的作物之一,如何在玉米中找到提高氮利用效率的重要基因、培育利用氮肥更高效的新品种、实现可持续增产,是当下玉米遗传育种面临的核心课题。
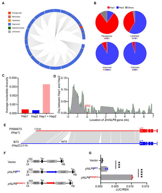
前期研究表明,NLP(NIN-like Protein)类型转录因子是调控植物氮素利用效率的关键分子开关。研究团队通过筛选玉米EMS突变体库、创制ZmNLP8基因过量表达与基因编辑转基因株系,并经过多年多点田间试验和水培实验,明确了ZmNLP8基因调控玉米氮素利用效率的生物学功能。体内体外蛋白互作实验证实ZmNLP8与ZmTCP8互作,并协同激活ZmNiR1.2基因表达。进一步分析ZmNLP8基因在1210份玉米材料(HapMap3)中序列多态性,发现ZmNLP8基因编码区非常保守,而启动子区域富含多种变异类型。在玉米野生种和近缘种中主要存在形式是ZmNLP8Hap1单倍体型,而在现代玉米中则广泛存在ZmNLP8Hap2单倍体型,且ZmNLP8Hap2启动子区域包含一个201 bp的微型反向重复转座元件(MITE),该插入元件显著降低了ZmNLP8基因的转录激活能力。

该研究报道了ZmNLP8与ZmTCP8协同增强ZmNiR1.2基因表达调控氮素利用效率的分子机制,并深入分析了ZmNLP8基因的群体进化特征,为提高玉米氮素利用效率提供了重要的理论依据。
顾龙江副教授、硕士生曹秋雨(已毕业)、博士生董金磊(已毕业)为论文的共同第一作者,江海洋教授、李晓玉教授为共同通讯作者,程备久教授、司伟娜副教授参与了相关研究,路小铎教授给予了大力支持,安徽农业大学为唯一作者单位。该研究得到国家重点研发计划项目(2022YFD1201805、2021YFF1000301)、国家自然科学基金面上项目(32372804)、国家自然科学基金联合基金项目(U21A20235)的资助。(图文:顾龙江 初审:薛挺 复审:郑雪林 终审:曹雷)
原文链接:https://onlinelibrary.wiley.com/doi/10.1111/tpj.70263