当前位置: 学校主页 >> 双一流建设 >> 正文

双一流建设

《Animal Nutrition》刊发我校程建波教授团队关于香菇多糖提高奶牛泌乳性能的研究成果

【 发布日期:2025-08-04 】 【 来源:动物科技学院 】 【 点击数:

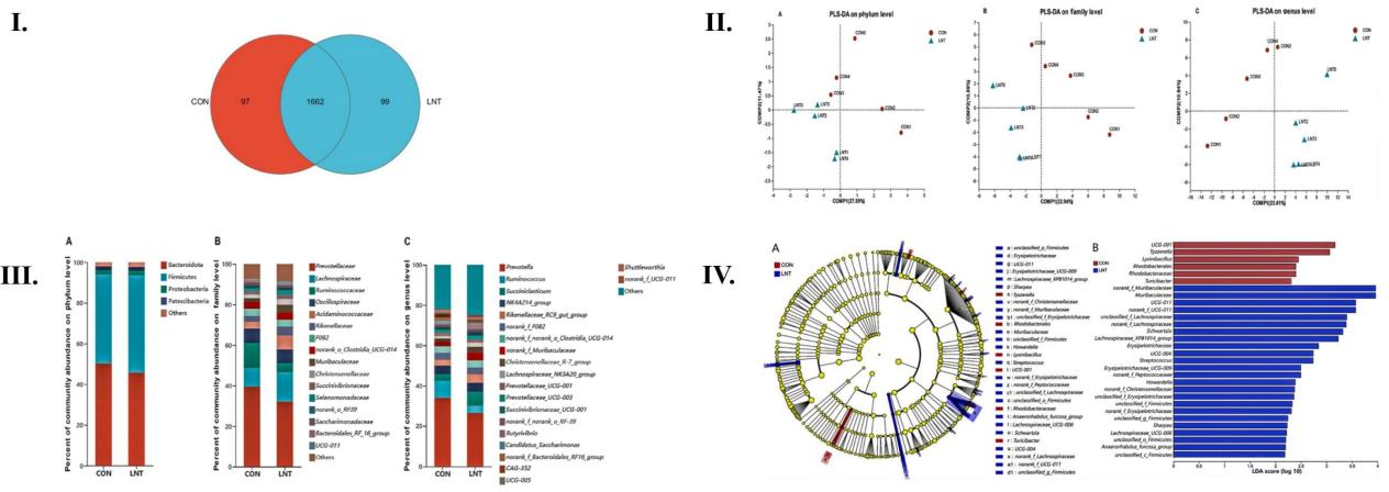
本网讯 我校动物科技学院反刍动物营养与饲料团队在畜牧学领域的中科院一区Top期刊《Animal Nutrition》上发表了题为“Supplementation of lentinan improves lactation performance by altering ruminal microorganisms and metabolites in dairy cows”的文章。该研究揭示了香菇多糖通过改变奶牛瘤胃微生物和代谢产物来提高泌乳性能的作用机制,为香菇多糖作为功能性添加剂在奶牛生产中的应用提供了重要的理论基础。

香菇多糖(Lentinan,LNT)是一种具有生物活性的多糖,可以通过改变微生物种群和代谢过程来调节胃肠道的内部环境,已被证明能提高动物的生产性能。近年来,一些生物活性多糖被应用于反刍动物,成功地改变了瘤胃内环境,提高了生产性能。但LNT在奶牛体内的研究尚未见报道。该研究将80头荷斯坦奶牛随机分为4组,分别饲喂不同剂量的香菇多糖。结果表明,补充LNT能够增强奶牛泌乳性能,提高粗蛋白表观消化率,促进瘤胃发酵;补充LNT显著提高了某些有益菌的相对丰度,同时降低了某些有害菌的相对丰度,改善了瘤胃微生物区系和代谢,进而提高奶牛的泌乳性能。

我校动物科技学院硕士研究生檀论和李潇为论文共同第一作者,我校程建波教授为通讯作者。该研究得到了国家乳业技术创新中心项目的支持。(文图:程建波 初审:曹祖兵 复审:郑雪林 终审:曹雷)

论文链接:https://doi.org/10.1016/j.aninu.2024.12.0


版权所有  安徽农业大学党委宣传部