本网讯 近日,我校茶树种质创新与资源利用全国重点实验室宋传奎教授团队在国际著名期刊Plant Physiology上发表题为“A calcium-decoding module translates volatile DMNT into jasmonic acid-mediated herbivore resistance in Camellia sinensis”的研究论文。首次揭示茶树释放的挥发性物质(E)-4,8-dimethyl-1,3,7-nonatriene (DMNT)可作为一种信号分子,触发茶树叶肉细胞Ca2+内流,通过激活Ca2+-CAMTA3-WRKY70-LOX3信号级联,促进茶树茉莉酸(JA)积累,最终增强受体茶树先发制人的抗虫能力。该研究不仅丰富对植物-植物 “化学通信”理论的认知,也为挥发性物质在茶园绿色防控中的实际应用提供重要理论依据。


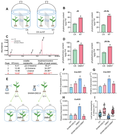
茶尺蠖是茶园最主要害虫之一,严重影响茶树的产量与茶叶品质。在遭受茶尺蠖侵害时,茶树会释放多种挥发性物质,其中DMNT是释放量最高的化合物之一(图1)。已有的研究表明DMNT不仅能直接驱避茶尺蠖成虫,而且可作为一种信号物质,被邻近植物感知并激活JA通路调控茶树抗虫(图1)。然而,截至目前,DMNT如何被“解码”为植物内部防御信号的机制仍不清楚。
图1. DMNT预暴露增强茶树对茶尺蠖幼虫的抗性依赖于JA信号通路
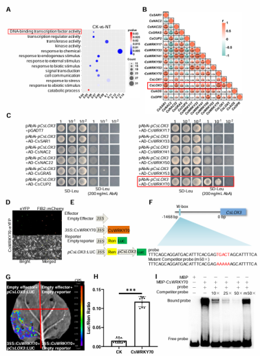
为探究DMNT与JA积累之间的逻辑关系,通过分析害虫取食茶树邻近的受体植物转录组,发现JA生物合成酶基因CsLOX3与11个转录因子表达高度相关。继而,通过Y1H,EMSA和Dual-LUC实验证实转录因子CsWRKY70可正调控CsLOX3表达(图2)。利用基因沉默和DMNT暴露实验证实,DMNT通过诱导CsWRKY70,进而调控CsLOX3表达,促进JA积累,增强茶树的抗虫能力。
图2. CsWRKY70直接激活CsLOX3表达
在明确DMNT诱导的转录因子CsWRKY70可调控JA合成的基础上,接下来的问题是DMNT是如何诱导CsWRKY70表达的?为破解这一难题,团队利用非损伤微测技术发现,DMNT能触发茶树叶肉细胞Ca2+瞬时大量内流(图3)。基于此,团队认为DMNT能通过Ca2+将信号向下游传递。为此,团队再次通过Y1H,EMSA,Dual-LUC,结合茶树基因沉默和DMNT暴露等实验,发现钙调蛋白结合转录因子CsCAMTA3可受DMNT诱导正向调控CsWRKY70表达,进而调控CsLOX3及JA合成,提高茶树抗虫性。
图3. DMNT诱导茶树叶肉细胞跨膜Ca2+内流
综上,本研究首次阐明了虫害诱导的挥发性物质DMNT通过Ca2+-CAMTA3-WRKY70-LOX3级联反应诱导茶树JA生物合成的分子机制(图4)。该发现加深了对挥发性物质参与植物间化学通讯,特别是植物解码挥发性物质内在机制的认知,也为挥发性物质在茶园绿色防控中的应用奠定了理论基础。
图4. DMNT诱导茶树防御虫害机制模型
我校茶树种质创新与资源利用全国重点实验室荆婷婷副教授与宋传奎教授为共同通讯作者,博士生李波为论文第一作者。实验室王强副教授也参与了此项工作。该研究得到国家重点研发计划、国家自然科学基金等项目资助。(文图:荆婷婷 初审:宋传奎 复审:郑雪林 终审:曹雷)