本网讯 近日,生命科学学院牛庆丰教授团队揭示了基因组两个串联MADS-box基因FUL2与MADS1通过形成转录调控模块,直接激活ASMT5表达促进番茄果实血清素的分解,进而抑制番茄果实血清素积累的分子机制。

血清素作为色氨酸衍生的吲哚胺类化合物,在植物防御反应与人类营养健康中均具有重要功能。番茄(Solanum lycopersicum)作为全球广泛种植的园艺作物,既是重要的蔬菜食物重要来源,也是研究果实发育与成熟调控的模式植物。作为餐桌上最常见的蔬果之一,番茄不仅富含维生素C、番茄红素,还隐藏着一种对人体健康至关重要的物质-血清素。这种被称为“快乐激素”的神经活性物质,不仅能调节人体情绪、改善睡眠,还在植物自身的防御机制中扮演关键角色。因此,揭开了番茄果实成熟过程中血清素积累的调控密码,为培育高营养番茄品种提供了全新思路和重要途径。
本研究解析了FUL2在代谢调控中的全新角色:它并非独自“工作”,而是与另一个 MADS-box家族成员MADS1组成“黄金搭档”,共同掌控血清素的代谢命运。为作物营养品质改良提供了新的理论依据与技术路径。
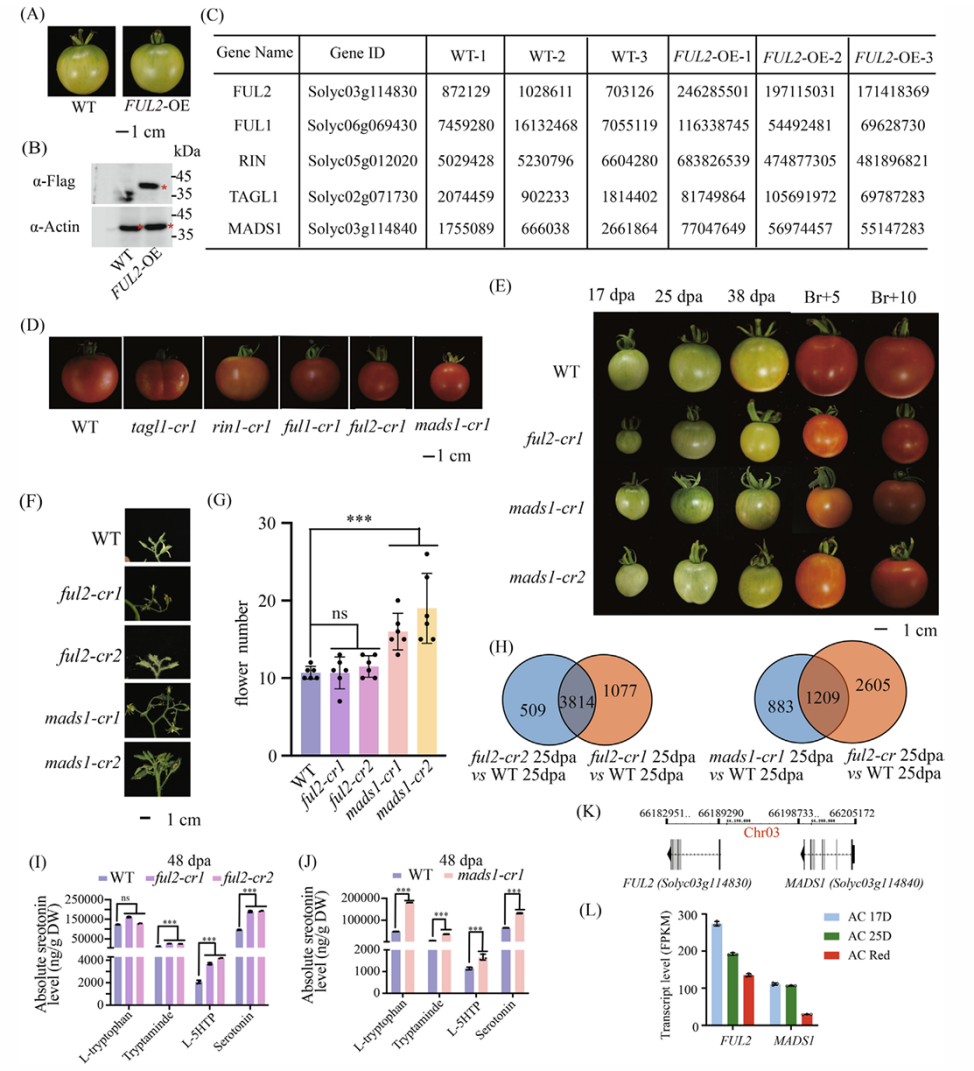
目前MADS-box 转录因子家族在果实成熟调控网络中发挥核心作用,其中FUL2作为多效性调控因子,已被证实参与番茄果实成熟、花序结构及果实大小等的调控。为探究FUL2在次级代谢物质合成中的功能,研究团队利用CRISPR-Cas9基因编辑技术构建了FUL2缺失突变体(ful2-cr1、ful2-cr2)。表型分析显示,与野生型相比,ful2-cr突变体果实转色转变并未显著延迟,但是到完全成熟时间延长了、果实变小及果实表面呈现条纹斑等特征。
代谢组学分析表明,ful2-cr突变体果实中血清素含量显著升高,达到野生型的10倍,而rin-cr、ful1-cr等其他成熟相关 MADS-box基因突变体的血清素水平无明显变化,证实 FUL2对血清素代谢具有特异性调控作用。为鉴定FUL2的调控伙伴,研究团队通过免疫沉淀质谱共沉淀实验(IP-MS),筛选到包括MADS1在内的多个FUL2互作蛋白。MADS1作为 MADS-box家族另一成员,与FUL2在番茄3号染色体上呈相邻定位,且二者在果实成熟过程中表现出协同表达模式。MADS1缺失突变体(mads1-cr1、mads1-cr2)果实跟ful2-cr突变体的成熟和果实大小表型相似,包括成熟延迟、果实变小及血清素高积累,表明FUL2与MADS1在功能上存在协同性。转录组分析发现,ful2-cr与mads1-cr突变体中存在1209个共同差异表达基因,其中58%的依赖MADS1表达的转录本受FUL2协同调控,提示二者可能通过共同的信号网络调控果实发育与代谢过程。蛋白互作验证实验进一步证实了FUL2与MADS1可直接发生物理相互作用,且该互作定位于细胞核内,为二者形成转录调控复合体提供了直接证据。

为阐明FUL2-MADS1模块调控血清素代谢的分子机制,研究团队结合染色质免疫沉淀测序(ChIP-seq)与转录组数据分析,发现FUL2可特异性结合血清素代谢通路关键基因的启动子区域。序列分析显示,FUL2结合位点显著富集 MADS-box转录因子的保守识别基序 CArG-box,其中ASMT5基因启动子区域存在高置信度的 FUL2结合峰。ASMT5作为催化血清素向褪黑素转化的关键酶,其表达水平在ful2-cr与mads1-cr突变体中显著下调。结果显示FUL2-MADS1复合体通过双重调控机制调控血清素代谢:一方面激活 ASMT5表达,促进血清素向褪黑素转化;另一方面抑制TDC1表达,减少血清素合成原料供应,从而维持果实发育过程中血清素的动态平衡。

该研究首次揭示了MADS-box转录因子调控植物血清素代谢的分子机制,拓展了MADS-box家族基因的功能边界,建立了果实发育调控与色氨酸代谢网络之间的直接关联。FUL2-MADS1调控模块的发现,不仅加深了对果实成熟过程中代谢过程的理解,更为作物营养品质改良提供了新的靶点与策略。
生命科学学院牛庆丰教授为论文的通讯作者。徐雅萍博士为论文共同第一作者。本科生吕匀霭参与了本研究。该研究得到国家自然科学基金面上项目、安徽省高校知名专家项目以及农业部重点研发计划等项目的支持。

据悉,在应用层面,2025年7月30号,牛庆丰教授以共同第一作者在Plant Biotechnology Journal上在线发表了题为“CRISPR/Cas9-mediated editing of uORFs in the tryptophan decarboxylase gene SlTDC1 enhances serotonin biosynthesis in tomato”的研究论文。该研究利用CRISPR/Cas9基因编辑技术编辑对番茄色氨酸脱羧酶基因SlTDC1启动子区域的三个上游开放阅读框(uORFs)进行编辑。获得的纯合突变株系(sltdc1-uorf-2、-3、-5、-17)在果实发育成熟阶段血清素含量显著提升1.8-3.1倍,且未影响果实生长和植物发育。该研究成功的创制了富含高血清素的“快乐水果”。
论文链接:https://doi.org/10.1111/pbi.70538
论文链接:https://doi.org/10.1111/pbi.70106
(
文:牛庆丰
图:牛庆丰
一审:夏利明
二审:郑雪林
三审:林婷婷
)