本网讯 5月23日,我校生命科学学院作物抗逆育种与减灾国家地方联合工程实验室李培金教授团队在国际知名学术期刊《The Plant Cell》在线发表了题为“The P-body component DECAPPING5 and the floral repressor SISTER OF FCA regulate FLOWERING LOCUS C in Arabidopsis”的研究论文。

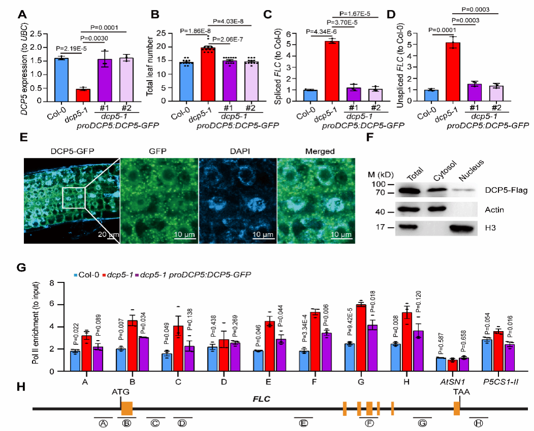
该研究发现P小体(Processing body, P-body)重要组分DCP5(DECAPPING 5)能够与花期抑制因子SSF互作,并通过蛋白液-液相分离(Liquid-liquid phase separation:LLPS)模式共同调控拟南芥开花的分子机制,率先证明DCP5存在于植物细胞核中并且能够在转录水平调节基因表达。

开花是植物从营养生长到生殖生长的关键转变过程,在植物的生长发育和环境适应性等方面发挥重要功能,解析开花时间的调控机制对于作物分子育种具有重要理论和应用价值。该团队前期报道了SSF自然变异调控花期的分子机制(Nature Communications, 2020:http://www.ncbi.nlm.nih.gov/pubmed/33203912),但相关作用机制仍有待进一步深入。
作者利用蛋白质谱分析技术筛选和鉴定到SSF的相互作用蛋白DCP5。DCP5突变(dcp5-1)能上调开花抑制因子FLOWERING LOCUS C(FLC)的表达,并导致拟南芥开花延迟。细胞学分析表明,DCP5定位于细胞核和细胞质中;染色质免疫共沉淀实验发现,dcp5-1突变能引起FLC基因组区域富集更多的RNA聚合酶II,说明DCP5能在转录水平调控FLC基因的表达。

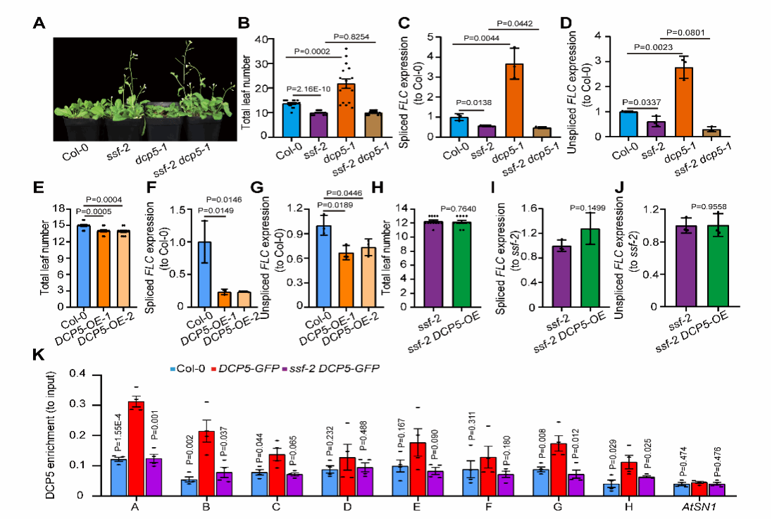
遗传学和染色质免疫共沉淀分析显示,在SSF调控FLC基因表达这一途径中,DCP5位于SSF的上游,并且DCP5在FLC基因组区域的富集依赖于SSF。

进一步研究发现,DCP5和SSF都具有PrD (Prion-like domains),并表现出液-液相分离(LLPS)特性,更为重要的是,LLPS对DCP5-SSF复合物调控FLC表达具有重要影响。

生命科学学院王婉艺博士、王传宏博士、王云鹤博士和马晶同学为该论文共同第一作者,李培金教授为通讯作者,安徽农业大学为该论文第一通讯单位。这项研究工作得到了国家重点研发计划、安徽省科技重大专项、国家自然科学基金和安徽省生物学高峰学科等项目的支持。(作者:李培金 一审:魏晓飞 二审:江海洋 三审:曹雷)
论文链接:https://academic.oup.com/plcell/advance-article/doi/10.1093/plcell/koad151/7176320?searchresult=1