本网讯 近日,我校植物保护学院党向利副教授在农林科学领域国际权威期刊《Pest Management Science》(中科院1区,Top)上发表了题为“Antibacterial mechanism of the novel antimicrobial peptide Jelleine-Ic and its efficacy in controlling Pseudomonas syringae pv. actinidiae in kiwifruit”的研究性论文。本文中作者设计了一种新型的抗菌肽Jelleine-Ic,其对猕猴桃溃疡病菌(Psa)的抗菌活性远高于亲本抗菌肽。研究发现该肽对Psa的作用机制可归因于其对细胞膜和细胞内靶点的双重作用。Jelleine-Ic还可诱导猕猴桃抗Psa感染的防御基因的表达。在猕猴桃叶片中对Psa的防治效果达到70.53%,优于商品化杀菌剂。

另外,为了探索抗菌肽在食品领域中的应用,作者以从蜜蜂蜂王浆中鉴定的抗菌肽Jelleine-I为对象,系统研究了其对人类食源性病原菌-李斯特菌的抗菌活性和作用机制。发现该肽还可调节宿主免疫,促进哺乳动物细胞增殖。在活体内它能有效地杀死细菌,并显著提高受感染昆虫的存活率。该成果近期以“In vitro and in vivo antimicrobial activity of antimicrobial peptide Jelleine-I against foodborne pathogen Listeria monocytogenes”为题发表在农林科学领域国际权威期刊《International Journal of Food Microbiology》上(中科院1区,Top)。

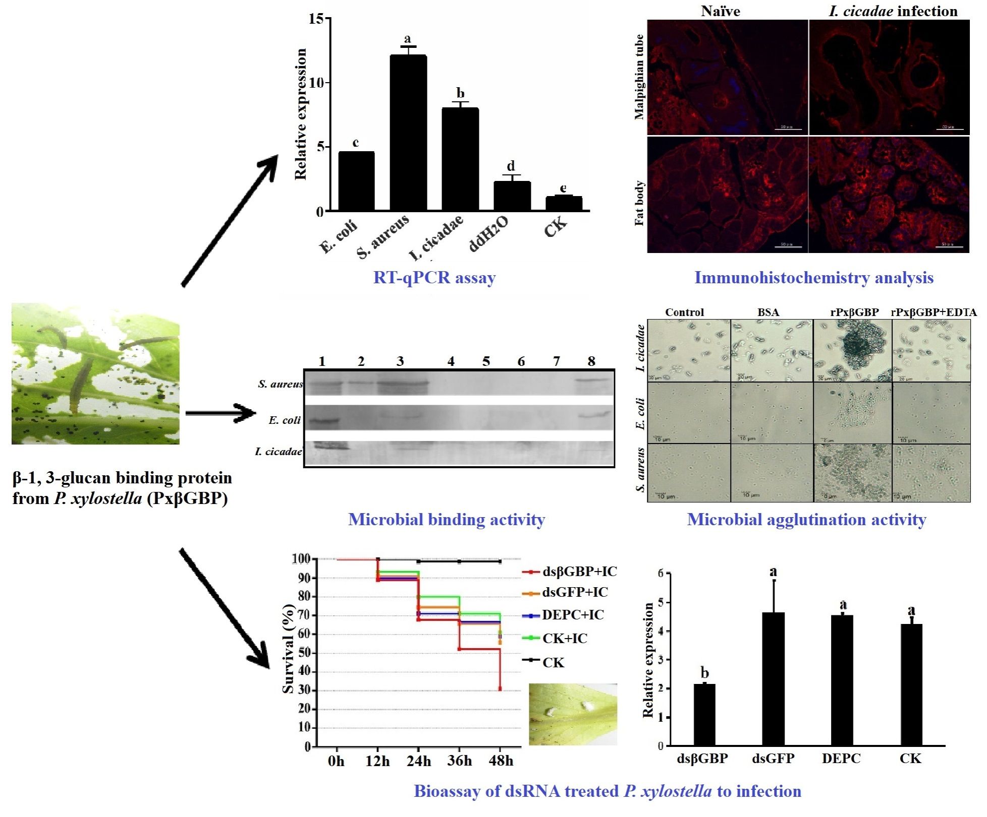
小菜蛾是全球臭名昭著的重要害虫,对杀虫剂产生了严重的抗药性。生物防治可用于抗药性害虫的治理。阐明害虫的免疫机制,有助于提高生物防治的防治效果,也可为生物农药提供可能的杀虫靶标。为此作者系统分析和研究了一种来自小菜蛾的β-1,3-葡聚糖结合蛋白的免疫功能,并评估了其对小菜蛾的生物防治潜力。该成果以“Silencing β-1,3-glucan binding protein enhances the susceptibility of Plutella xylostella to entomopathogenic fungus Isaria cicadae”为题发表在农林科学领域国际权威期刊《Pest Management Science》上(中科院1区,Top)。

以上研究成果我校硕士研究生张铭宇、沈盼盼、李双双分别为论文第一作者,我校党向利副教授为通讯作者,安徽农业大学为论文第一通讯单位。以上研究得到国家自然科学基金项目、安徽省自然科学基金、安徽省高等学校科学研究项目、广东省植物保护新技术重点实验室开放基金等项目资助。( 一审:丁放 二审:张华建 三审:曹雷)
全文链接:
https://doi.org/10.1002/ps.7548
https://doi.org/10.1016/j.ijfoodmicro.2022.110050
https://doi.org/10.1002/ps.6938