本网讯 番茄斑萎病毒(Tomato spotted wilt virus, TSWV)严重危害全球农业生产,可侵染85个科的1000多种植物,每年造成经济损失高达10亿美金,被列为最具破坏性的植物病毒之一。因此,研究TSWV的致病机制具有重要的经济和社会效益。由TWSV编码的NSs蛋白,作为一种沉默抑制因子和重要的毒力因子,在病毒感染和病理发生中发挥关键作用。

近日,我校陈静教授团队在病原微生物知名期刊《PLoS Pathogens》上在线发表了题为《Different viral effectors hijack TCP17, a key transcription factor for host Auxin synthesis, to promote viral infection》的研究论文,研究揭示了包括TSWV在内的多种植物病毒可以通过攻击寄主生长素合成信号通路来抑制植物免疫并促进病毒侵染的保守策略。本研究为植物病毒的致病机制以及病毒与寄主相互作用的研究提供了新的见解,并为开发新的植物病毒控制策略提供了思路。
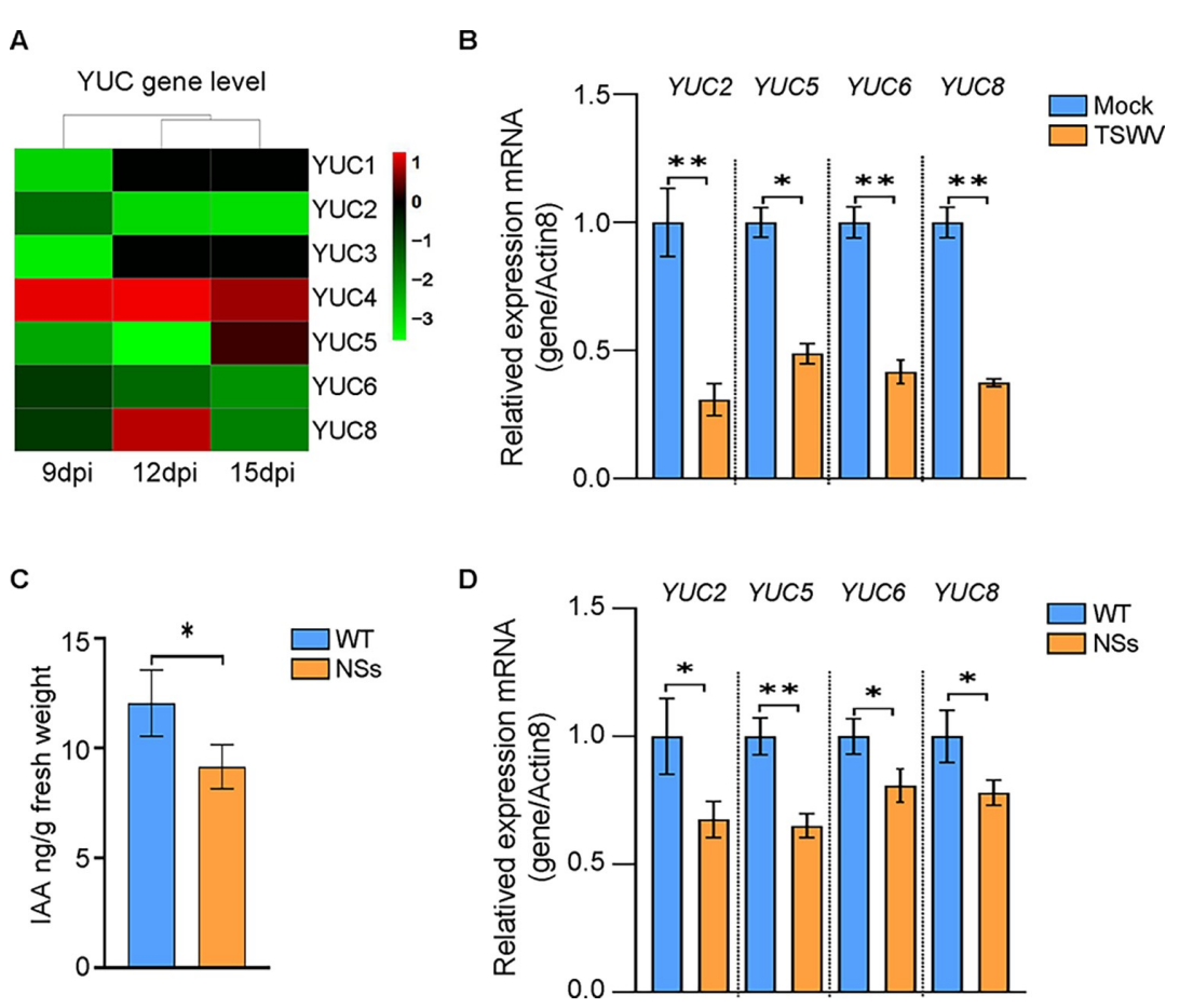
前期研究发现,在TSWV感染后,植物体内的生长素含量减少,同时生长素信号响应受到抑制。生长素是一类重要的植物激素,在植物生长、发育和生物胁迫反应中发挥着重要作用。病毒通常会抑制寄主植物的生长素水平,以促进感染。然而,以往对生长素介导的抗病性的研究主要集中在信号通路的分子机制,对于病毒如何操纵生长素生物合成途径的分子机制仍然知之甚少。本研究发现,TSWV感染后植物生长素合成基因发生下调,并观察到在NSs(病毒编码的基因沉默抑制子)转基因植物中,生长素合成基因和生长素含量均有所减少(图1)。

图1 NSs 干扰了植物生长素的合成途径
TCP是一类植物特异性转录因子,TCP17是其中的一个成员,它能与YUCCAs启动子结合,促进 YUCCAs 的表达,YUCCAs参与植物体内的生长素合成。在这项研究中, TSWV通过与 TCP17相互作用,抑制了 YUCCAs 的表达,深入研究发现病毒编码的 NSs 蛋白破坏了 TCP17 的二聚化而非结合启动子的能力,从而抑制了其转录激活能力,降低了植物体内的生长素含量(图2)。这种干扰抑制了生长素响应信号,促进了 TSWV 的感染。

图2 NSs 会干扰 TCP17 的二聚化
进一步的研究表明转基因植物过表达 TCP17 的转基因植物对 TSWV 感染表现出抗性,而敲除 TCP17 的植物对 TSWV 感染更易感。此外,由其他 RNA 病毒(BSMV、RSV 和 TBSV)编码的蛋白质也能与 TCP17 相互作用并干扰其二聚化。值得注意的是,TCP17 的过表达增强了对 BSMV 的抗性。这表明,TCP17 在植物抵御不同类型的植物病毒的防御中发挥着关键作用(图3)。
病原微生物攻击植物激素响应信号通路从而促进感染的机制被广泛研究,但病原体直接攻击激素合成通路的研究却鲜有报道。本研究提供了一个新颖的视角,即病毒毒力因子通过靶向转录因子来操纵激素水平,从而抑制寄主激素信号传导和免疫反应。

图3 病毒效应子抑制植物生长素合成和免疫反应的分子机制示意图
我校陈静教授为本论文的通讯作者,南京农业大学钟山青年研究员赵延晓为第一作者,我校蒋磊副教授,陈晓洋教授,南京农业大学陶小荣教授、我校博士生何勇、李柠宏,硕士生陈新月、段书静、胡婷婷参与了该项研究。本研究得到国家重点研发项目(2022YFF1001500)及国家自然科学基金青年基金((32302297)、安徽省自然科学基金优秀青年基金(2308085Y25)等的资助。(文图/陈静 编辑/丁放 预审/唐庆峰 审核/夏晓昀)
论文链接:https://journals.plos.org/plospathogens/article?id=10.1371/ journal.ppat.1012510