当前位置: 学校主页 >> 双一流建设 >> 正文

双一流建设

《New Phytologist》刊发我校韦朝领教授团队关于乙酸叶醇酯参与茶树抵御茶尺蠖取食分子机制的新发现

【 发布日期:2024-11-20 】 【 来源:茶树生物学与资源利用国家重点实验室 】 【 点击数:

本网讯 11月17日,我校茶树生物学与资源利用国家重点实验室韦朝领团队的青年教师朱俊彦等在《New Phytologist》期刊在线发表了题为“A defensive pathway from NAC and TCP transcription factors activates a BAHD acyltransferase for (Z)-3-hexenyl acetate biosynthesis to resist herbivore in tea plant (Camellia sinensis)”的研究论文,该研究揭示了乙酸叶醇酯参与茶树抵御茶尺蠖取食的分子调控机制,为抗虫茶树品种选育与害虫绿色防控技术开发提供了重要候选基因和理论依据。

虫害是影响茶树产量和品质的重要生物胁迫因素之一。乙酸叶醇酯(3-HAC)、β-罗勒烯、吲哚等在内的挥发性物质是茶树响应茶尺蠖等害虫取食后产生的重要次生代谢物,具有吸引害虫天敌和诱导激活植物产生抗虫防御反应的作用。然而,3-HAC作为茶树中主要的挥发性物质,是否参与茶树被茶尺蠖取食诱导的防御反应及其生物合成与调控机制尚不清楚。

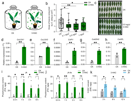
首先,本研究发现3-HAC能显著诱导提高茶树中JA含量及其下游抗虫基因表达,进而增强茶树对茶尺蠖取食的抗性;在茶树被茶尺蠖取食前后的转录组数据中,鉴定到一条明显受茶尺蠖取食诱导上调表达的BAHD酰基转移酶基因CsCHAT1;酶动力学分析表明,CsCHAT1具有将(Z)-3-己烯醇高效转化为3-HAC的催化活性;在抑制CsCHAT1表达的茶树叶片中,不仅3-HAC含量显著低于对照,同时其对茶尺蠖取食的抗性也明显减低,但是通过外源喷施3-HAC后,则能恢复抑制CsCHAT1表达的茶树抗虫性(图1)。这些结果表明,CsCHAT1是参与茶树被茶尺蠖取食诱导合成抗虫物质3-HAC的主效基因。

图1 3-HAC提高了茶树对茶尺蠖取食的抗性

进一步基于转录组分析结果,鉴定到两个与CsCHAT1表达量显著正相关的转录因子CsNAC30CsTCP11。基于DNA-蛋白质相互作用、基因沉默和代谢物含量测定等试验发现,CsNAC30和CsTCP11均能通过正调控CsCHAT1表达,促进3-HAC在茶树叶片中的积累,并提高茶树对茶尺蠖的取食抗性;同时,外源喷施JA和3-HAC的试验发现,JA可能是影响CsNAC30和CsTCP11正调控3-HAC生物合成量增加的主要激素信号分子。

基于上述结果,本研究提出了CsNAC30/CsTCP11介导CsCHAT1生物合成3-HAC,进而提高茶树抗虫性的作用模型,即茶树被茶尺蠖取食后激活了体内信号分子JA的产生,JA诱导转录因子CsNAC30CsTCP11上调表达,并通过正调控CsCHAT1转录水平,促进茶树叶片中3-HAC生物合成,从而增强了茶树对茶尺蠖取食的抗性(图2)。

图2 茶尺蠖取食诱导的CsNAC30/CsTCP11-CsCHAT1调控3-HAC生物合成提高茶树抗虫性模式图

第一作者为我校茶树生物学与资源利用国家重点实验室博士研究生谷红莲、硕士研究生李家兴和贵州省农业科学院茶叶研究所乔大河副研究员,通讯作者为我校青年教师朱俊彦和韦朝领教授。北卡罗莱纳州立大学谢德玉教授等参与了本研究。研究工作得到了国家自然科学基金委、云南省科技厅科技人才和平台计划、茶树生物学与品质化学人才引进基地(“111”引智基地)的项目资助。(图/文/朱俊彦 编辑/管震宇 预审/韦朝领 审核/夏晓昀)

版权所有  安徽农业大学党委宣传部