本网讯 近日,学校茶树种质创新与资源利用全国重点实验室韦朝领团队在《Plant Physiology》期刊在线发表了题为“CsNAC2 and CsMYB306 orchestrate a jasmonate signaling cascade contributing to tea plant resistance to Ectropis obliqua”的研究论文,该研究揭示乙酸叶醇酯(3-HAC)(一种虫害诱导植物挥发物,HIPVs)作为外源信号分子,能够被茶树吸收并通过转录因子CsNAC2/CsMYB306上调CsLOX2表达,进而激活茉莉酸信号途径增强茶树对茶尺蠖抗性。这一发现进一步拓展了人们对HIPVs增强植物对害虫防御能力的理解,同时为茶园害虫绿色防控技术研发提供新的理论依据。

茶尺蠖是茶园中发生最普遍,危害最严重的食叶害虫之一,对茶叶产量和品质造成严重威胁。团队前期研究发现:茶树被茶尺蠖取食后,其体内茉莉酸信号被诱导而合成更多的3-HAC,从而提升受害茶树对茶尺蠖的防御 (Gu et al., New Phytol, 2024)。然而,3-HAC作为外源信号分子能否被健康茶树所吸收而增强其对茶尺蠖的抗性及其机制尚未见报道。为此,本研究以外源3-HAC处理茶树后,其叶片中3-HAC的含量显著提升,进一步以稳定同位素标记的3-HAC处理茶树,发现其叶片对[²H₂]-3-HAC高效吸收(吸收率为37.76%),同时发现经外源3-HAC处理后的茶树,能显著降低茶尺蠖的取食量和体重增长,表明其直接增强茶树的抗虫性(图1)。
图1 3-HAC增强茶树对茶尺蠖的抗性
为探究3-HAC抗虫分子机制,代谢组与转录组联合分析显示,3-HAC可显著激活茶树JA信号途径,并筛选出JA合成关键差异基因CsLOX2。在茶树中抑制CsLOX2后,叶片JA含量及对茶尺蠖的取食抗性均显著降低,而外源3-HAC处理可恢复茶树的JA含量与抗虫性(图2),说明茶树被外源3-HAC处理后,其CsLOX2基因上调表达合成更多的JA而增强对茶尺蠖的抗性。
图2 CsLOX2瞬时下调降低了茶树中JA水平和茶树对茶尺蠖的抗性
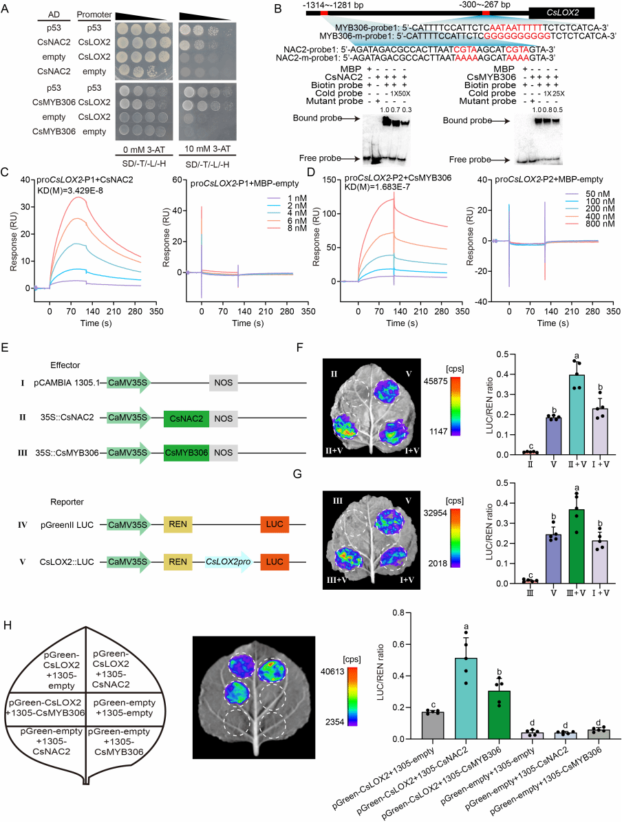
基于转录组相关性网络分析和启动子顺式作用元件筛选发现,转录因子CsNAC2和CsMYB306与CsLOX2表达高度相关,进一步通过酵母单杂(Y1H),表面等离子体共振(SPR)等实验证实,这两个转录因子正调控CsLOX2表达;反义抑制与外源3-HAC处理实验进一步表明,3-HAC通过诱导CsNAC2和CsMYB306上调表达CsLOX2,进而促进JA合成(图3),以增强茶树对茶尺蠖的抗性。
图3 CsNAC2和CsMYB306正向激活了CsLOX2的表达
综合上述结果,本研究提出了茶树吸收外源3-HAC后,通过“CsNAC2/CsMYB306→CsLOX2→JA”级联通路增强茶树抗虫性(图4),成果不仅为理解外源HIPVs诱导植物产生抗虫性提供了新见解,而且将为3-HAC作为环保生物农药,通过非接触式施用增强茶树抗虫性,减少化学农药依赖提供理论依据,并为培育抗虫茶树品种提供基因资源。
图4 3- HAC诱导的茶树对茶尺蠖取食的防御反应模型
安徽农业大学茶树种质创新与资源利用全国重点实验室为该论文第一单位和通讯作者单位。实验室种质资源创制与育种团队的博士生李家兴、谷红莲(已毕业)和硕士研究生李梅,以及信阳师范大学周棋赢教授为论文的共同第一作者,韦朝领教授、朱俊彦副教授和刘升锐教为共同通讯作者。美国北卡罗莱纳州立大学谢德玉教授等参与了本研究。该研究得到国家自然科学基金委(U20A2045,32472791,32260790,32202542)、茶树生物学与品质化学人才引进基地(D20026)、茶树种质创新与资源利用全国重点实验室自主研究项目(SKLTEA-ZZ202502)和大别山实验室开放基金(DMLOF2024022)的资助。(文图:李家兴 初审:宋传奎 复审:郑雪林 终审:曹雷)