当前位置: 学校主页 >> 双一流建设 >> 正文

双一流建设

《Nature Communications》刊发学校韦朝领教授团队基于茶树泛基因组研究揭秘结构变异驱动风味与抗病性驯化机制

【 发布日期:2025-12-08 】 【 来源:茶树种质创新与资源利用全国重点实验室 】 【 点击数:

本网讯 近日,学校茶树种质创新与资源利用全国重点实验室韦朝领团队在《Nature Communications》期刊在线发表了题为“Pangenome analyses of tea plants reveal structural variations driving gene expression alterations and agronomic trait diversification”的研究论文。该研究通过构建22份代表性茶树及其野生近缘种的泛基因组,系统解析了基因结构变异在茶树驯化过程中对基因表达和农艺性状的调控作用,为茶树性状遗传机制解析与分子育种提供了新视角与全新的基因资源。

茶树作为全球重要的经济作物,其遗传多样性丰富且富含次生代谢产物,但传统参考基因组难以捕捉全面的遗传变异。研究团队利用HiFi测序技术,组装了5个栽培茶树和1个野生近缘种(大理茶)的参考基因组,结合16 个公共数据库公布的基因组,构建了覆盖栽培种和野生近缘种的高质量泛基因组,该泛基因组共有15,216个核心基因家族,占其总基因家族的35.1%。系统发育分析显示,野生茶树与栽培茶树约在5.71百万年前分化,而栽培茶树中的大叶种、小叶种及白毛茶变种形成了清晰的遗传分支。

图1 茶树泛基因家族和核心基因家族特征分析

分析发现,茶树基因组中存在137万余个结构变异,其中存在/缺失变异(PAVs)是最主要的变异类型,且这些变异显著影响了基因表达水平,其中栽培种相较于野生近缘种的上调基因主要富集于与风味(如类黄酮、氨基酸代谢,萜类物质生物合成)和环境适应性相关的通路,提示这些结构变异在驯化过程中对茶叶品质形成具有重要作用。

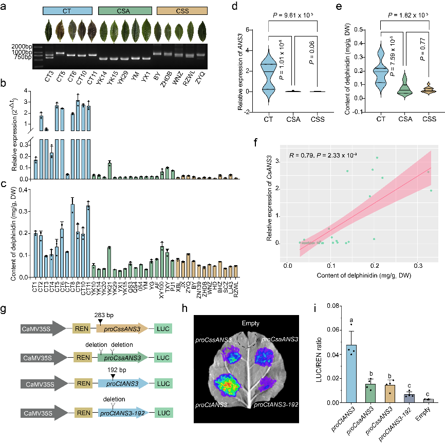
通过选择清除分析发现花青素合成酶基因ANS3启动子区域的结构变异,该区域存在3种单倍型:Hap1携带192bp插入,主要存在于野生近缘种;Hap2为缺失型(丢失192bp和283bp插入),主要存在于大叶种;Hap3携带283bp的插入,主要存在于小叶种,说明在茶树栽培驯化过程中Hap1逐渐丢失,而在栽培型的大叶种和小叶种中则经历了从Hap2向Hap3的转变。进一步的功能验证表明,野生近缘种中特有的192bp插入能够显著增强ANS3启动子活性,进而提高ANS3表达水平,使其花青素含量明显高于栽培种,这解释了野生近缘种茶树芽梢呈现紫色的原因。

图2 鉴定茶树基因组结构变异

分析发现栽培种相比野生种获得了更多的抗病相关基因,且野生近缘种茶树的 CtLRR1 基因启动子区域存在一个159bp插入,与栽培茶相比,该插入显著上调了野生近缘种茶树中LRR1的表达水平,而LRR1的低表达明显提高了茶树对炭疽病菌的抗性,说明LRR1是一个免疫反应的负调控因子。这一发现提示:茶树在栽培驯化过程中,通过LRR1启动子区域丢失159bp的插入而获得对炭疽病更高的抗性。

图3 ANS3启动子变异对花青素生物合成的影响

综上所述,本研究通过构建高质量的茶树泛基因组资源,首次在全基因组尺度上系统解析了结构变异对茶树基因表达和关键农艺性状(如风味物质合成、抗病性)的调控网络。研究不仅深化了对茶树驯化历史的理解,而且为未来利用野生资源中的有益等位变异进行分子设计育种,培育高品质、高抗性的茶树新品种提供了重要的基因靶点和理论支撑。

图4 LRR1启动子变异对茶树抗炭疽病的影响

本研究以安徽农业大学茶树种质创新与资源利用全国重点实验室为该论文第一单位和通讯作者单位。实验室种质资源创新与育种团队的陶玲玲博士研究生,朱俊彦、胡建兵副教授和中国农科院深圳农业基因组研究所徐琦老师为共同第一作者,学校韦朝领、夏恩华、宛晓春教授和中国热带农业科学院周永锋研究员为共同通讯作者。云南省农业科学院茶叶研究所陈春林、李友勇、陈林波、刘本英和普洱市农业科学研究所赵远艳、胡艳萍参与了研究工作。该研究得到国家自然科学基金(项目号:U20A2045、32260790、32202542和32472791)、云南省科学技术项目(项目号:202102AE090038)、茶树生物学与品质化学学科创新引智基地(D20026)、安徽茶树种质资源园项目以及茶树种质创新和资源利用国家重点实验室独立研究项目(项目号:SKLTEA-ZZ202502)的支持。(文图:陶玲玲 初审:宋传奎 复审:郑雪林 终审:曹雷)

论文链接:https://www.nature.com/articles/s41467-025-67060-5

版权所有  安徽农业大学党委宣传部